HOME   LIST
‹–   –›

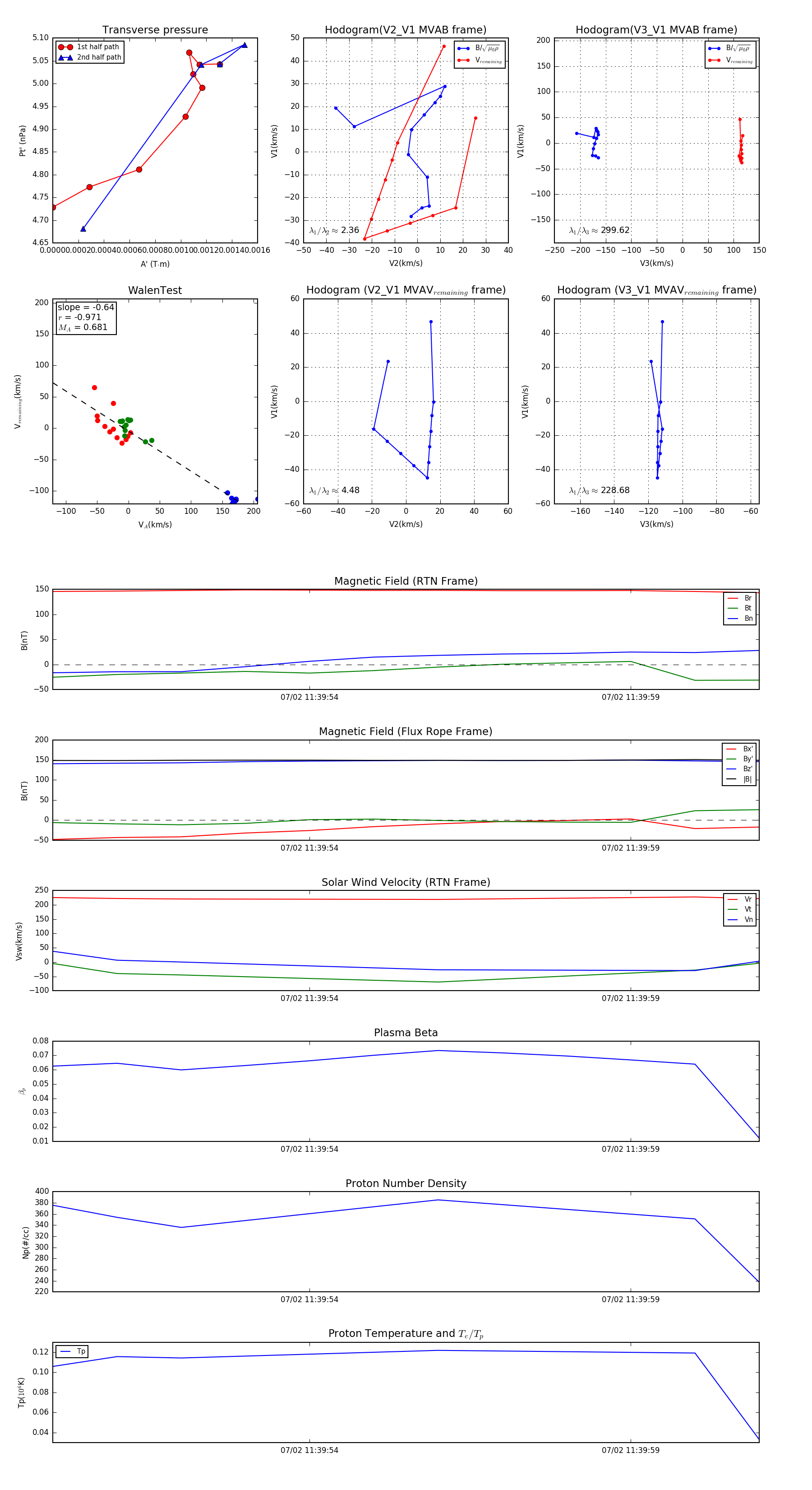
Flux Rope in 2024

Flux Rope Event 2024-07-02 11:39:50 ~ 2024-07-02 11:40:01 (12 seconds)


plot