HOME   LIST
‹–   –›

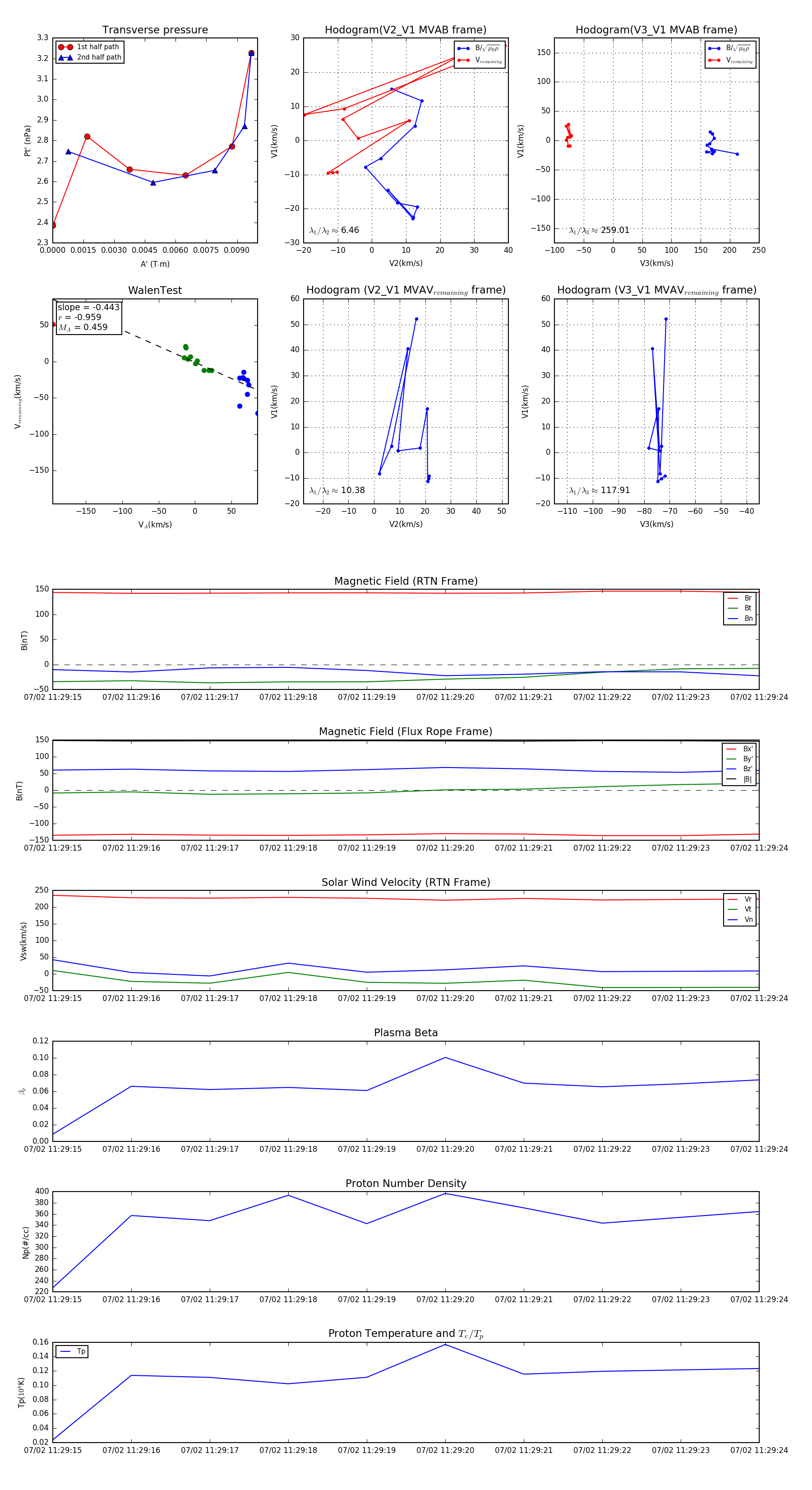
Flux Rope in 2024

Flux Rope Event 2024-07-02 11:29:15 ~ 2024-07-02 11:29:24 (10 seconds)


plot