HOME   LIST
‹–   –›

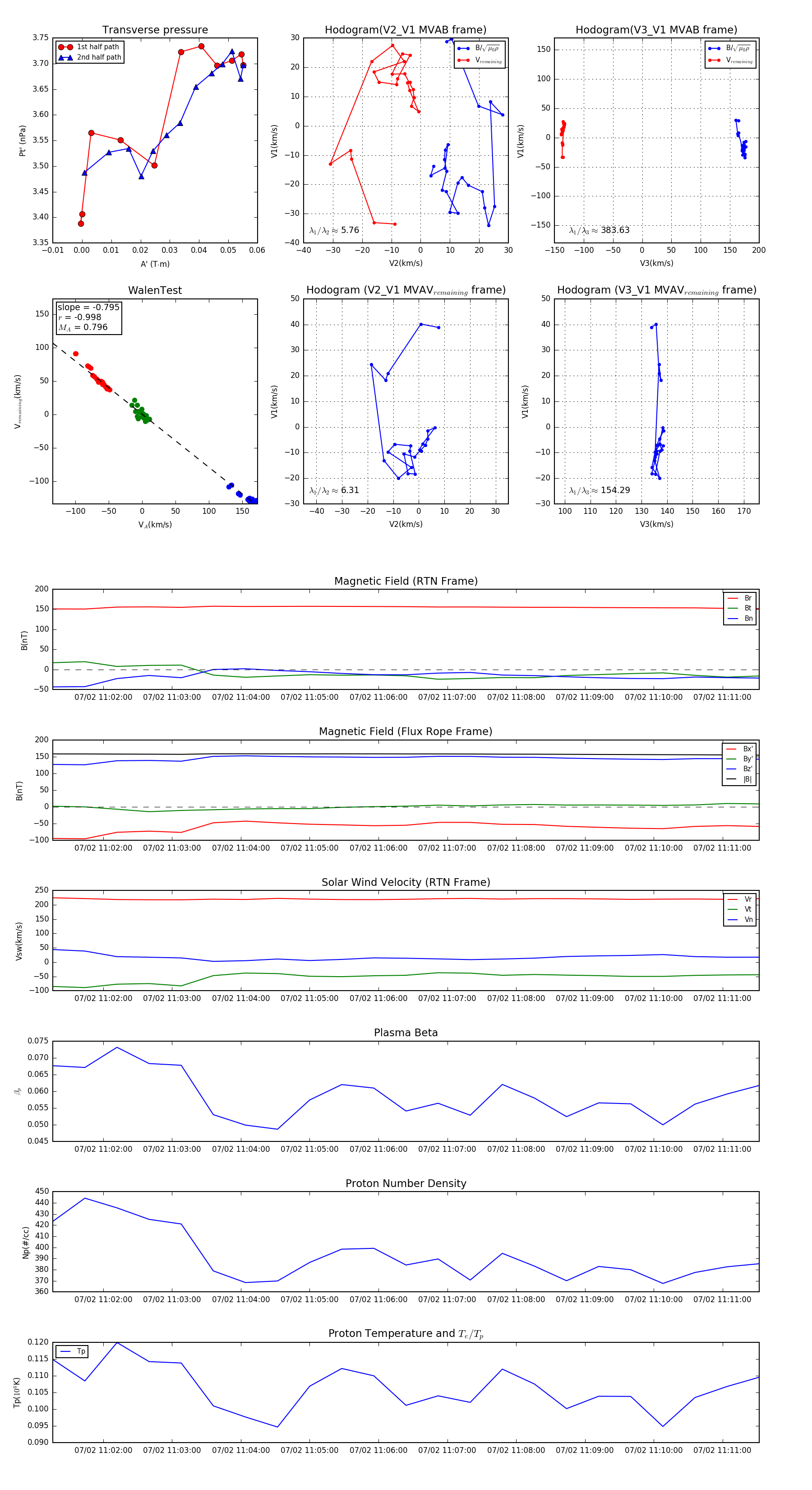
Flux Rope in 2024

Flux Rope Event 2024-07-02 11:01:16 ~ 2024-07-02 11:11:32 (617 seconds)


plot