HOME   LIST
‹–   –›

Flux Rope in 2024

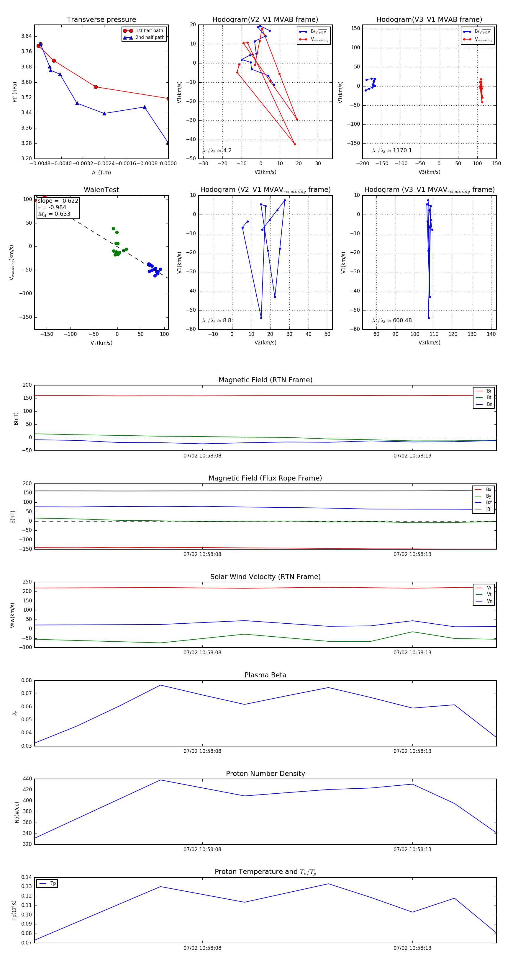
Flux Rope Event 2024-07-02 10:58:04 ~ 2024-07-02 10:58:15 (12 seconds)


plot