HOME   LIST
‹–   –›

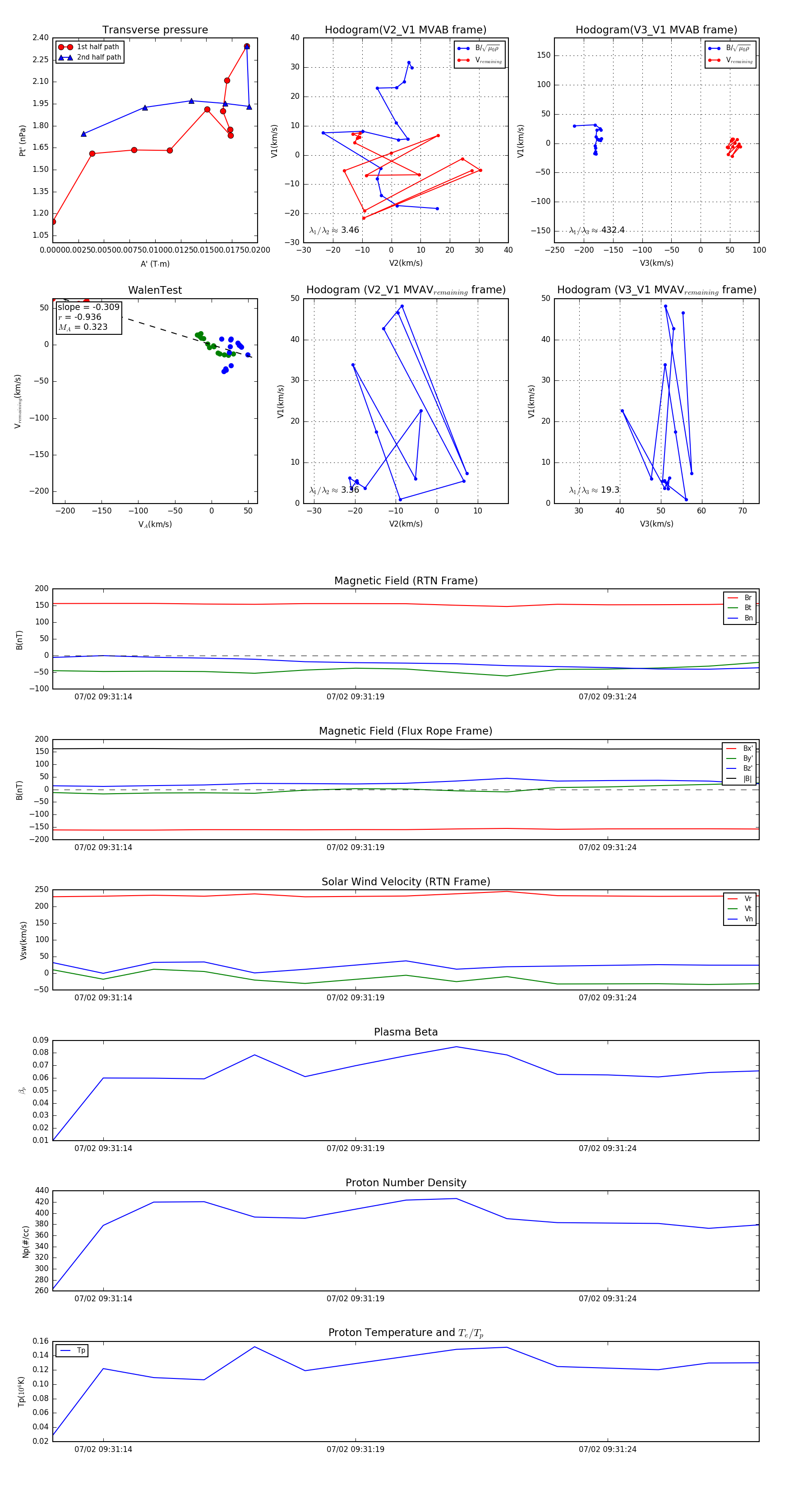
Flux Rope in 2024

Flux Rope Event 2024-07-02 09:31:13 ~ 2024-07-02 09:31:27 (15 seconds)


plot