HOME   LIST
‹–   –›

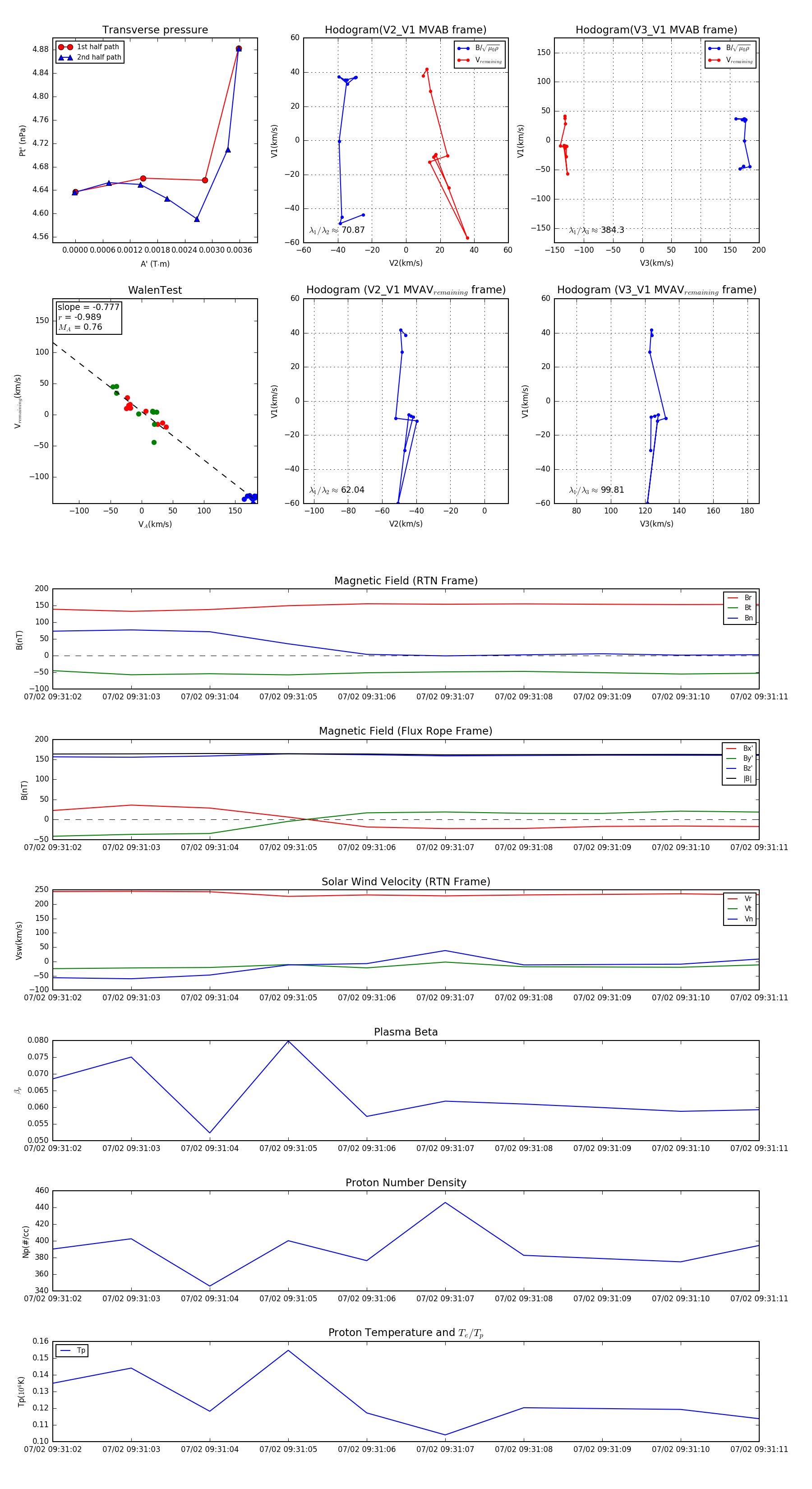
Flux Rope in 2024

Flux Rope Event 2024-07-02 09:31:02 ~ 2024-07-02 09:31:11 (10 seconds)


plot