HOME   LIST
‹–   –›

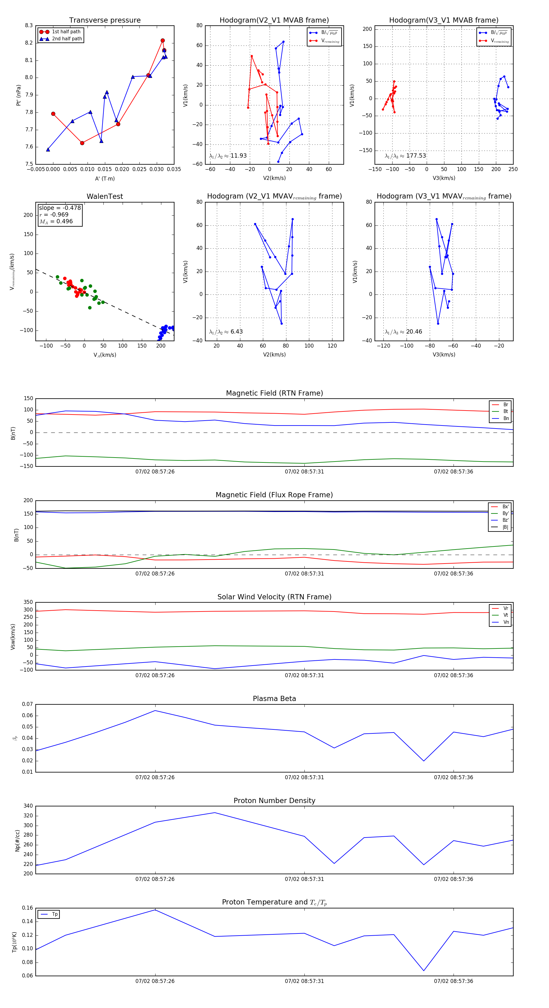
Flux Rope in 2024

Flux Rope Event 2024-07-02 08:57:22 ~ 2024-07-02 08:57:38 (17 seconds)


plot