HOME   LIST
‹–   –›

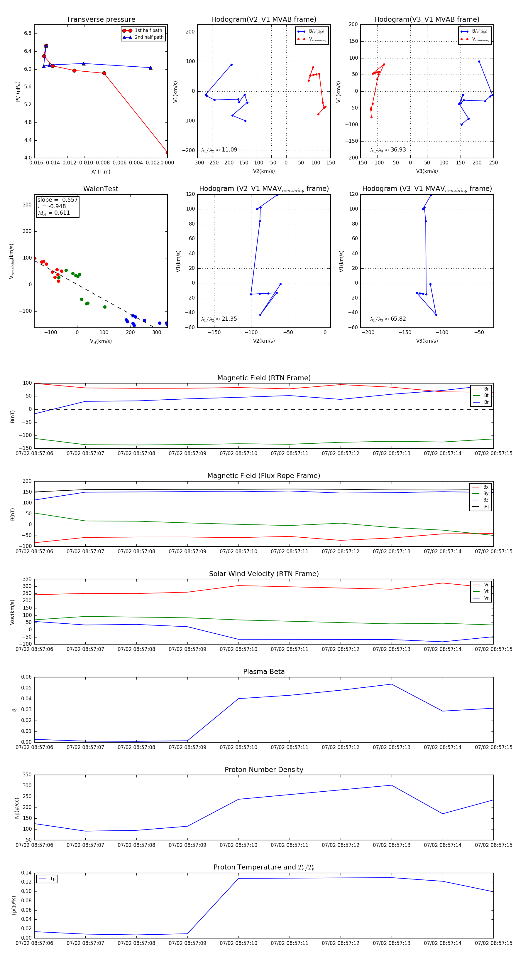
Flux Rope in 2024

Flux Rope Event 2024-07-02 08:57:06 ~ 2024-07-02 08:57:15 (10 seconds)


plot