HOME   LIST
‹–   –›

Flux Rope in 2024

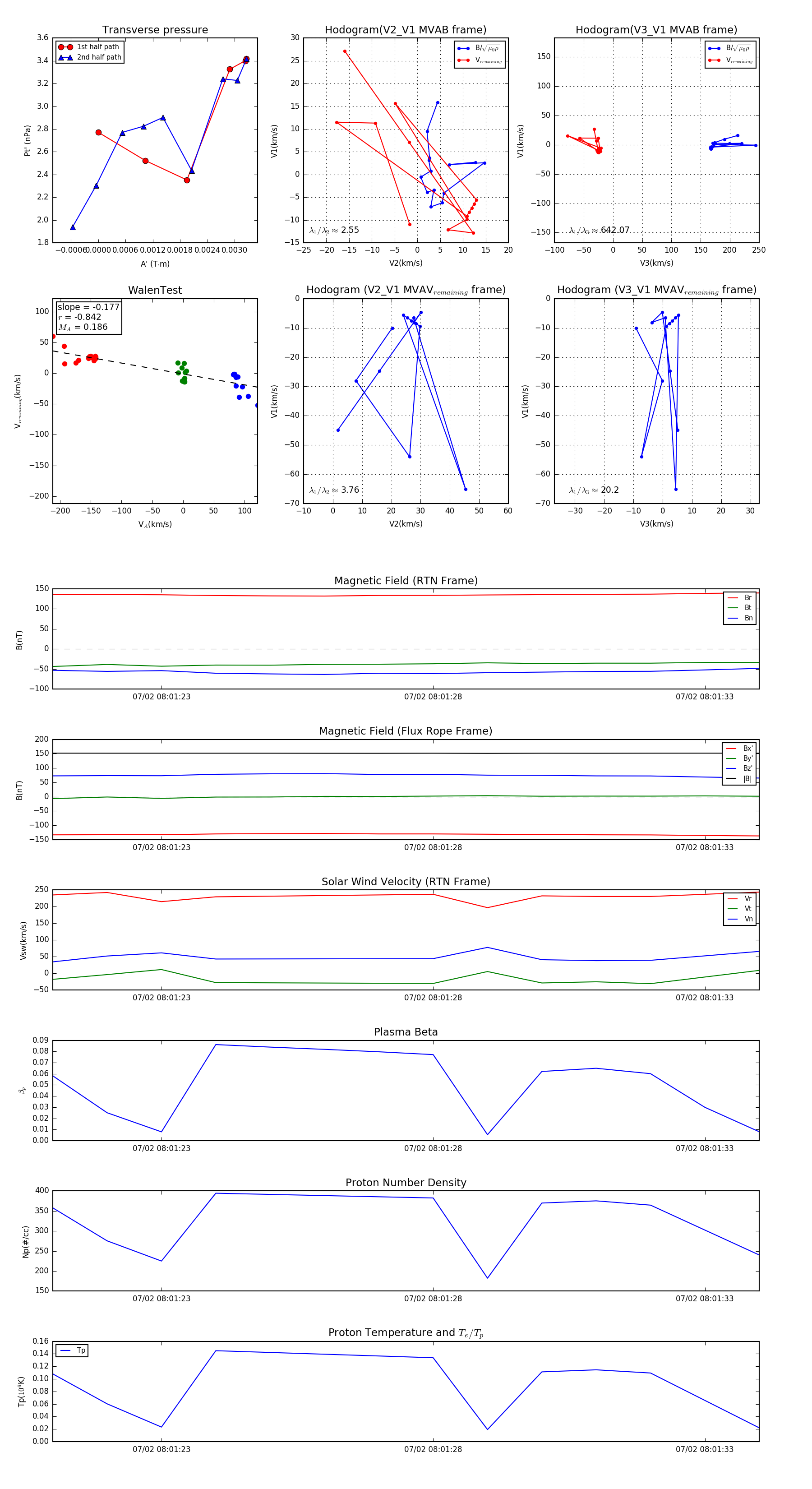
Flux Rope Event 2024-07-02 08:01:21 ~ 2024-07-02 08:01:34 (14 seconds)


plot