HOME   LIST
‹–   –›

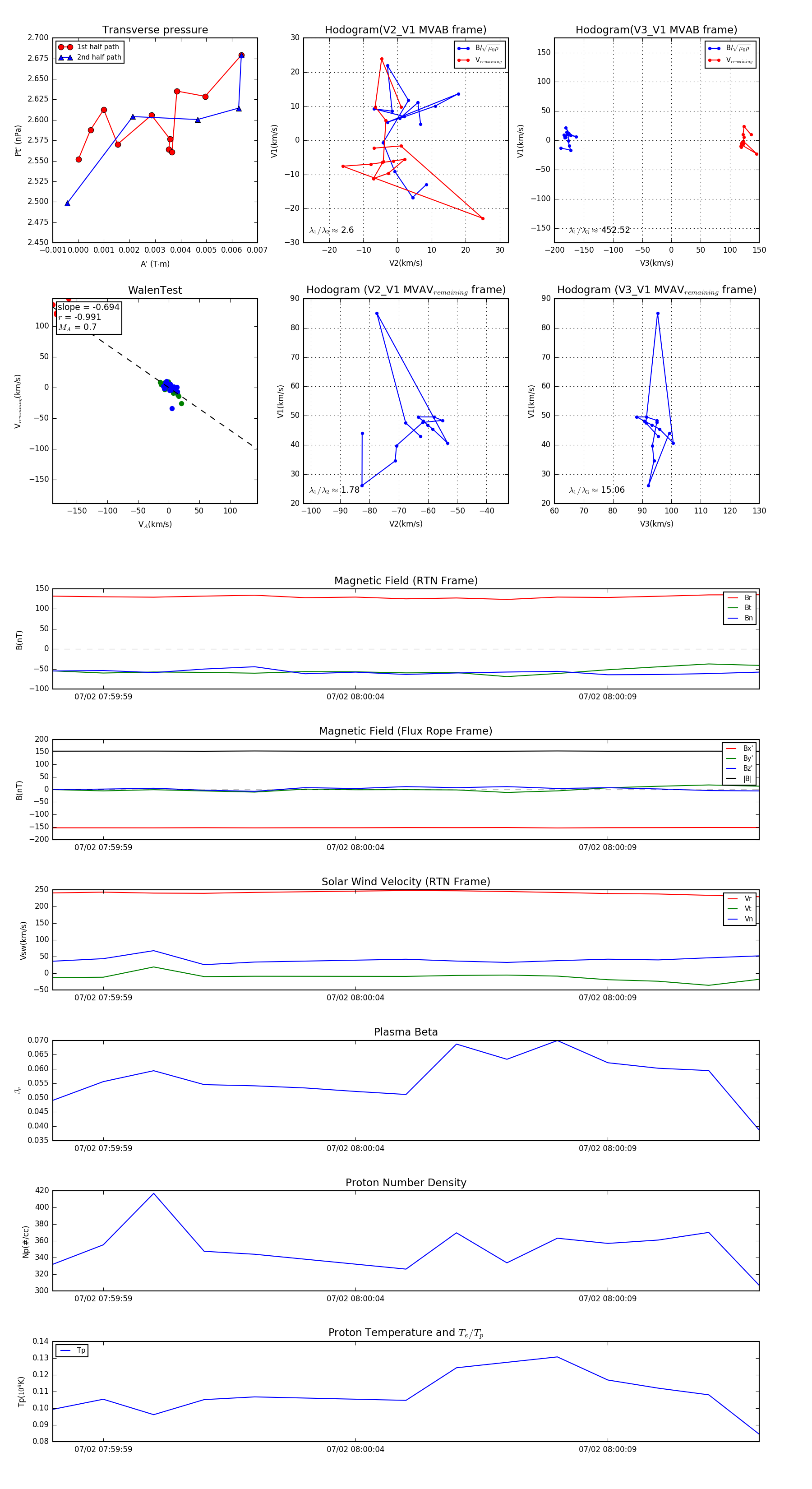
Flux Rope in 2024

Flux Rope Event 2024-07-02 07:59:58 ~ 2024-07-02 08:00:12 (15 seconds)


plot