HOME   LIST
‹–   –›

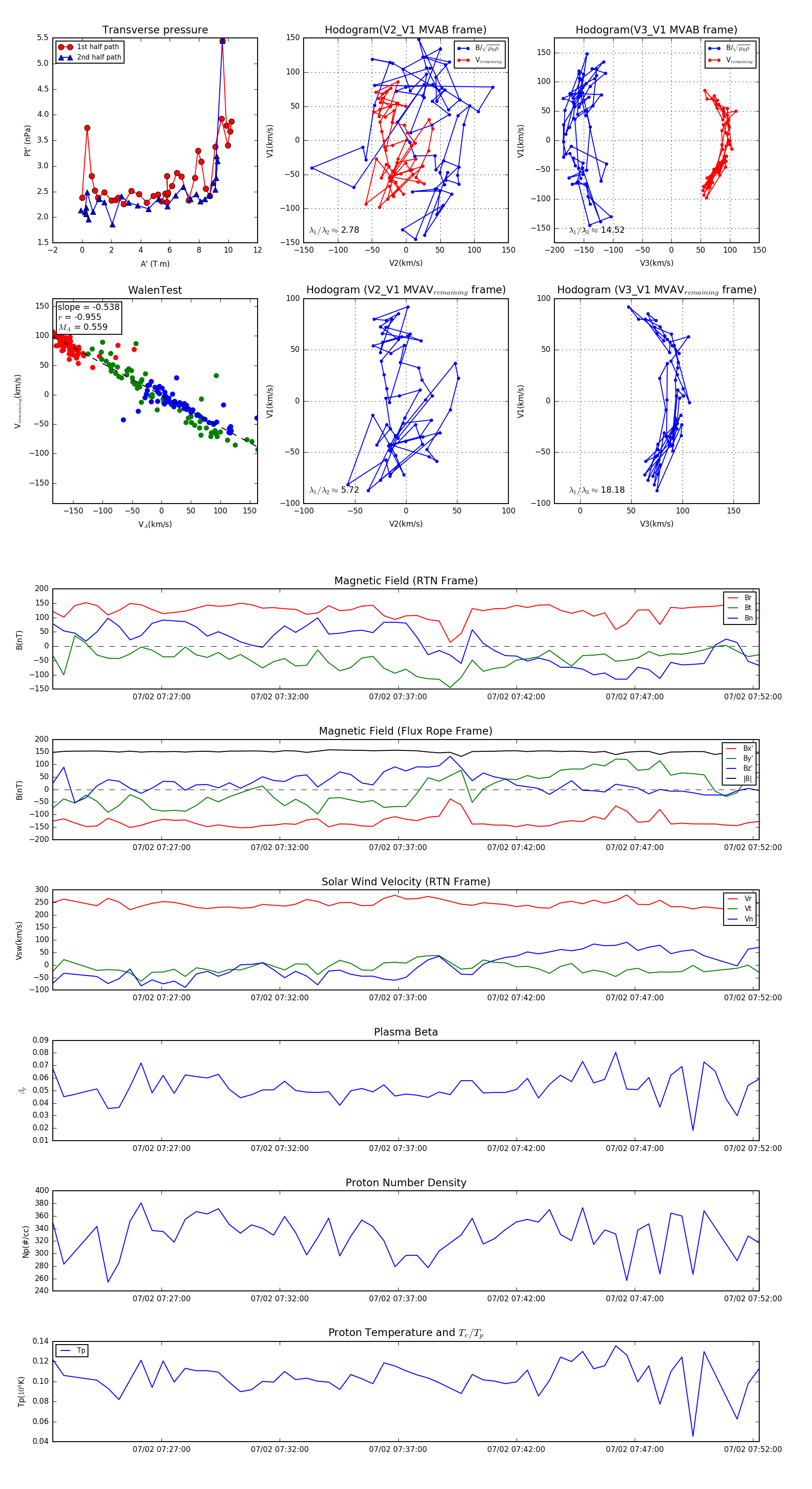
Flux Rope in 2024

Flux Rope Event 2024-07-02 07:22:24 ~ 2024-07-02 07:52:16 (1793 seconds)


plot