HOME   LIST
‹–   –›

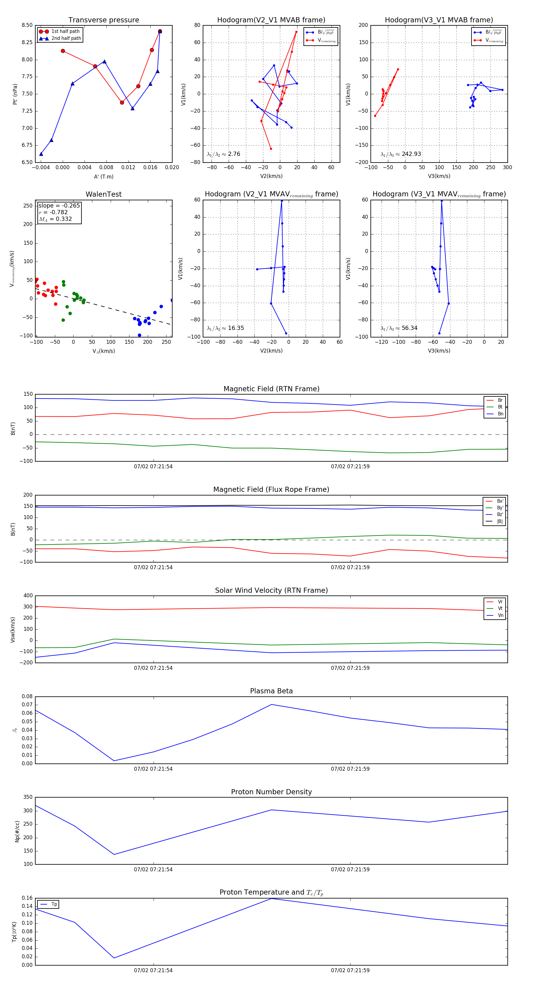
Flux Rope in 2024

Flux Rope Event 2024-07-02 07:21:51 ~ 2024-07-02 07:22:03 (13 seconds)


plot