HOME   LIST
‹–   –›

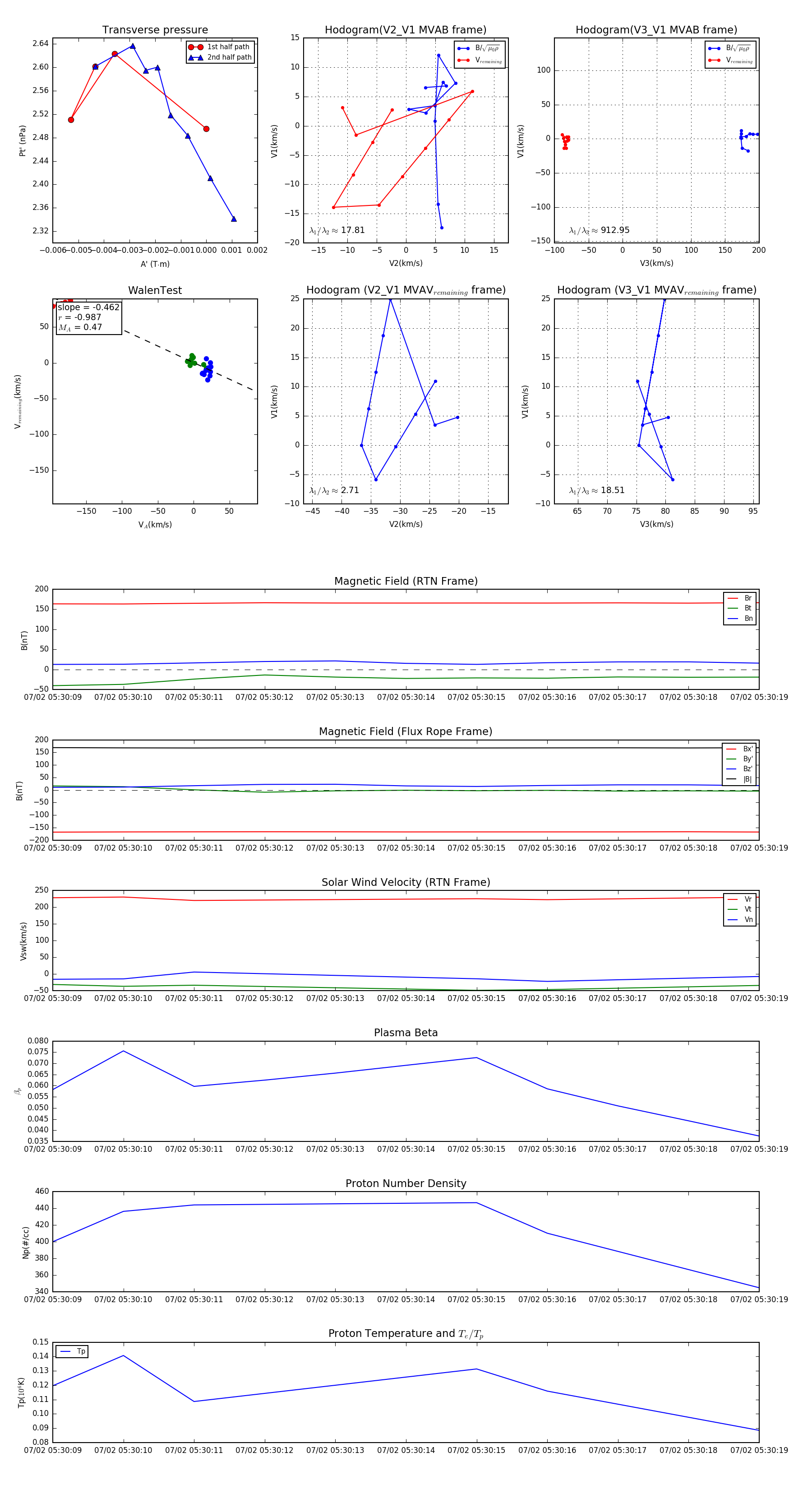
Flux Rope in 2024

Flux Rope Event 2024-07-02 05:30:09 ~ 2024-07-02 05:30:19 (11 seconds)


plot