HOME   LIST
‹–   –›

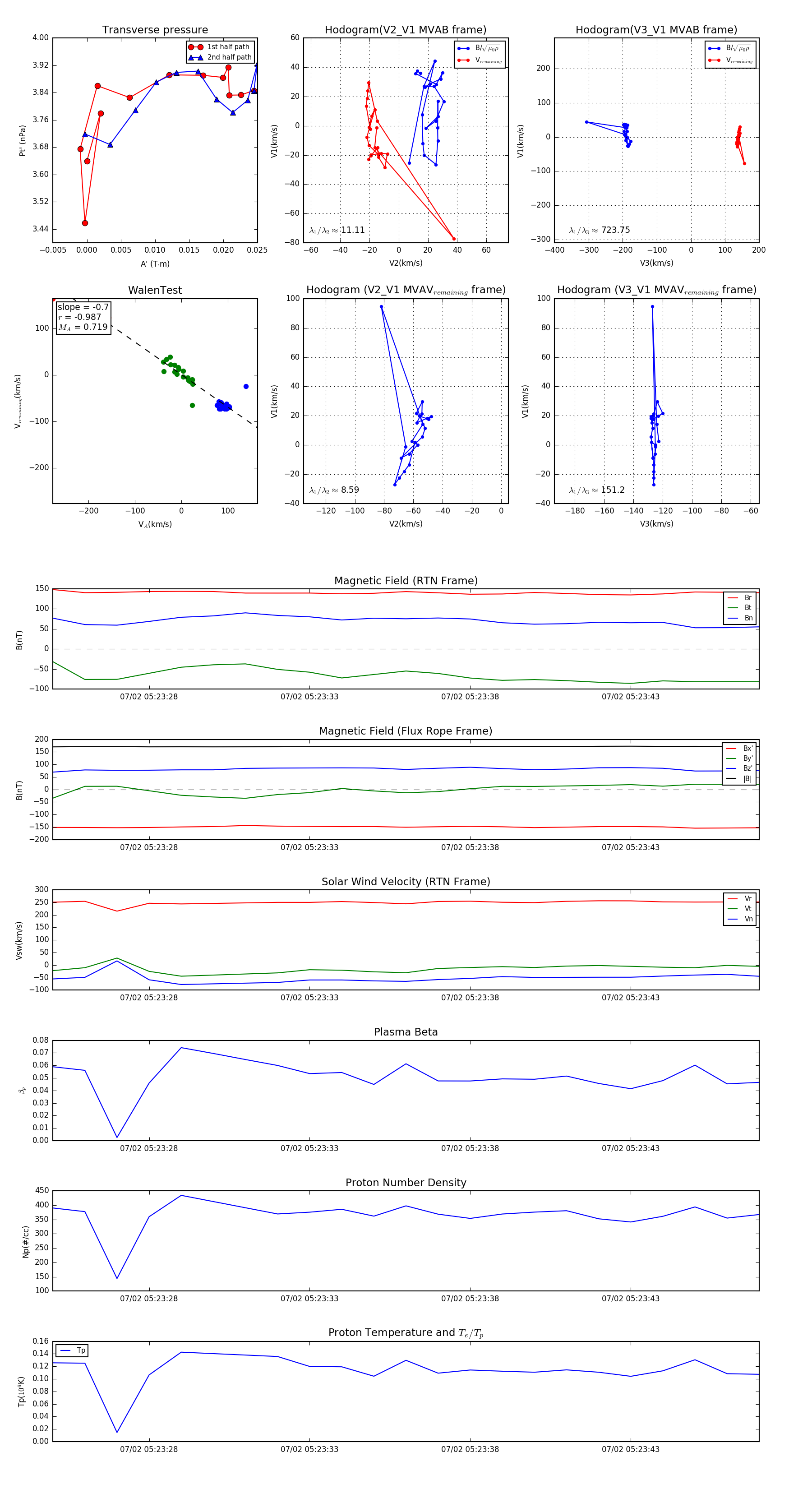
Flux Rope in 2024

Flux Rope Event 2024-07-02 05:23:25 ~ 2024-07-02 05:23:47 (23 seconds)


plot