HOME   LIST
‹–   –›

Flux Rope in 2024

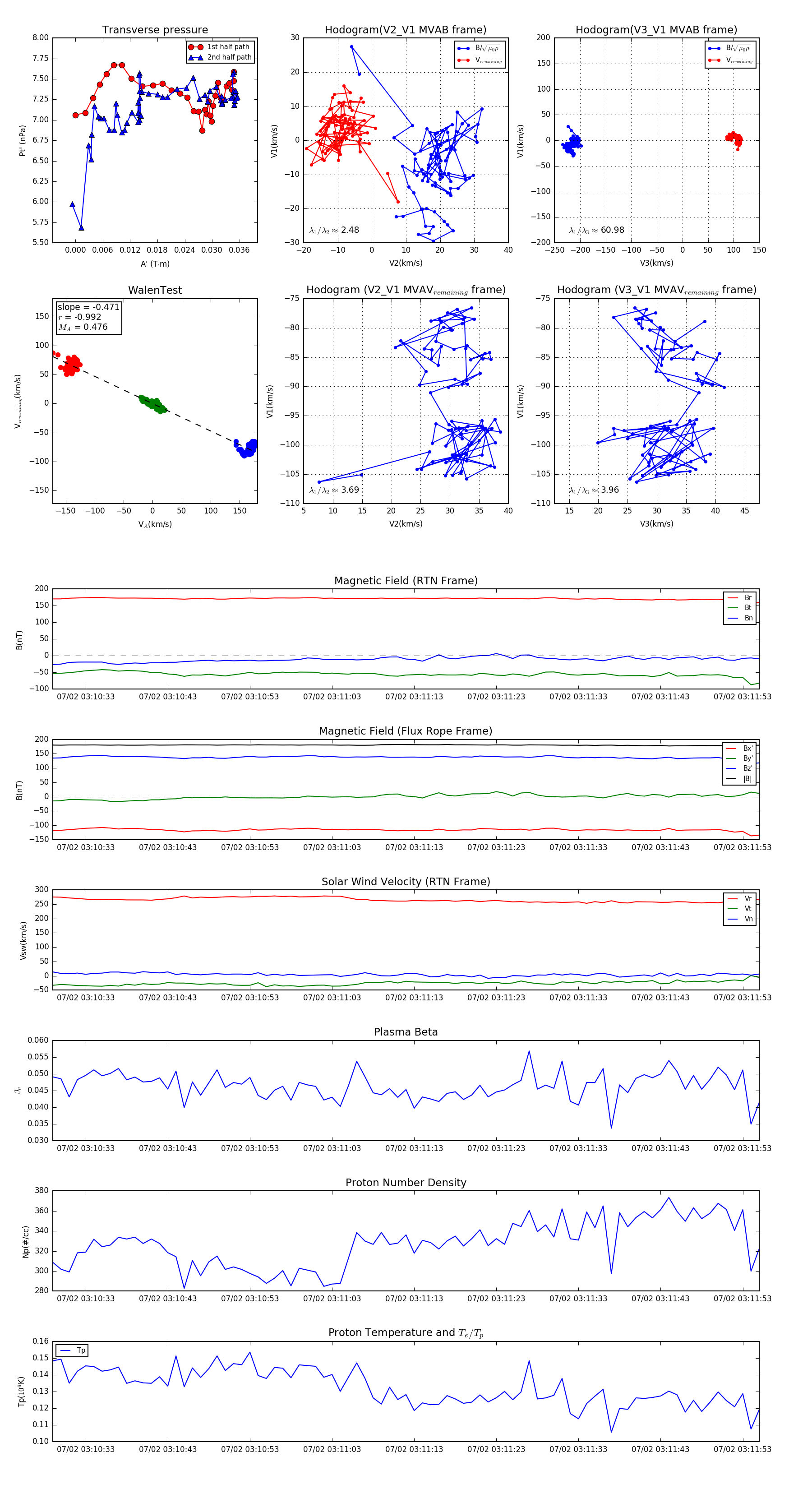
Flux Rope Event 2024-07-02 03:10:29 ~ 2024-07-02 03:11:55 (87 seconds)


plot