HOME   LIST
‹–   –›

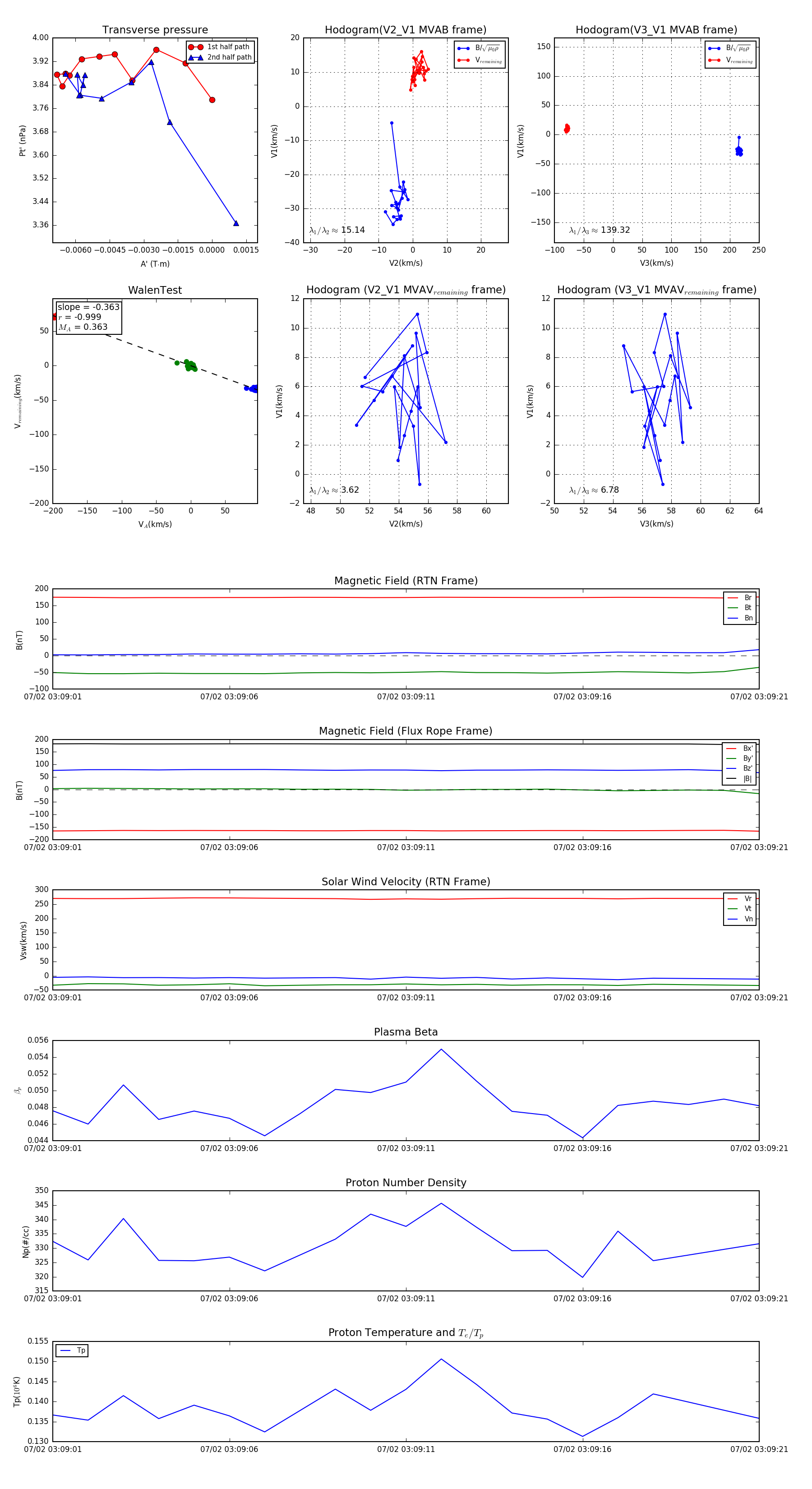
Flux Rope in 2024

Flux Rope Event 2024-07-02 03:09:01 ~ 2024-07-02 03:09:21 (21 seconds)


plot