HOME   LIST
‹–   –›

Flux Rope in 2024

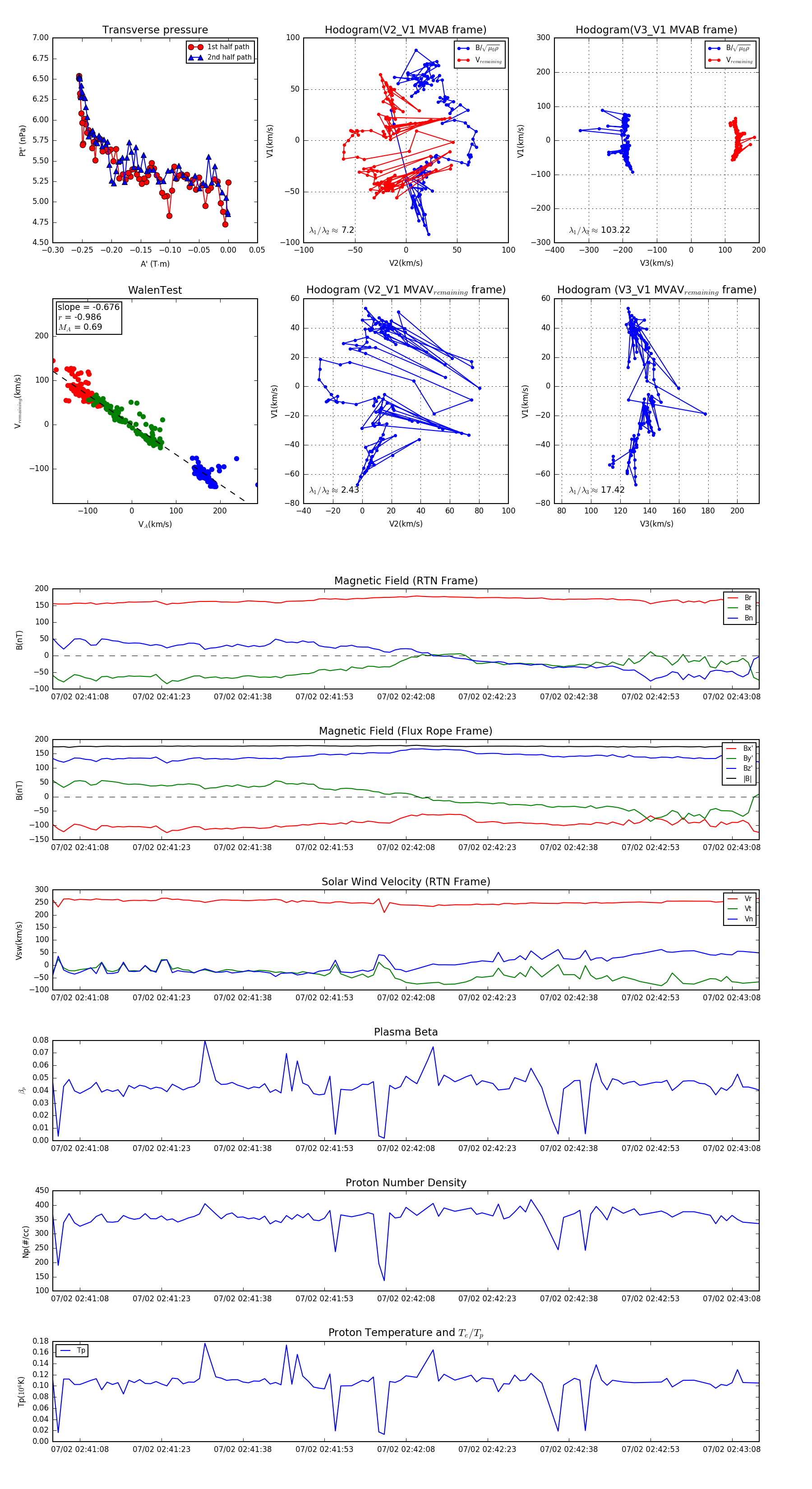
Flux Rope Event 2024-07-02 02:41:03 ~ 2024-07-02 02:43:13 (131 seconds)


plot