HOME   LIST
‹–   –›

Flux Rope in 2024

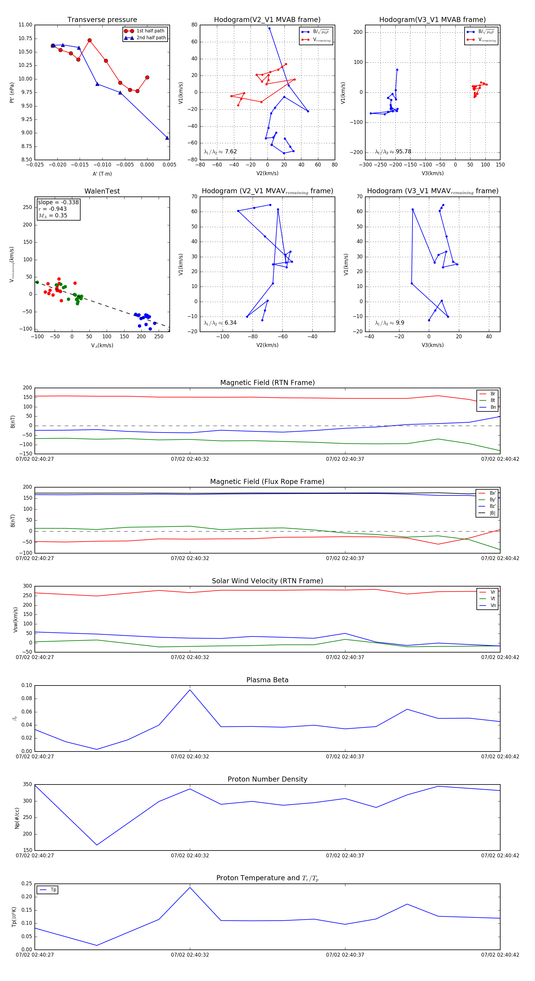
Flux Rope Event 2024-07-02 02:40:27 ~ 2024-07-02 02:40:42 (16 seconds)


plot