HOME   LIST
‹–   –›

Flux Rope in 2024

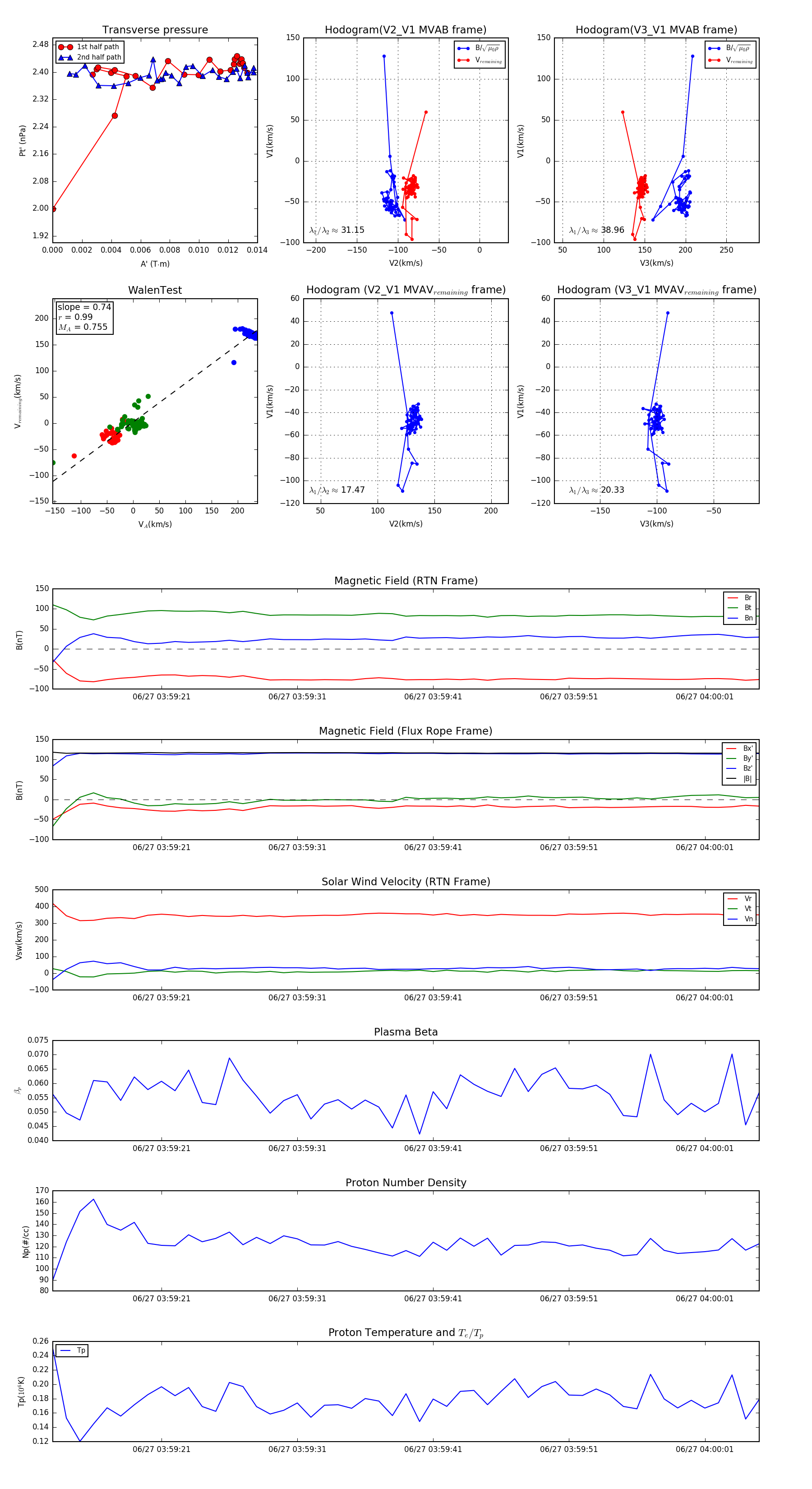
Flux Rope Event 2024-06-27 03:59:13 ~ 2024-06-27 04:00:05 (53 seconds)


plot