HOME   LIST
‹–   –›

Flux Rope in 2024

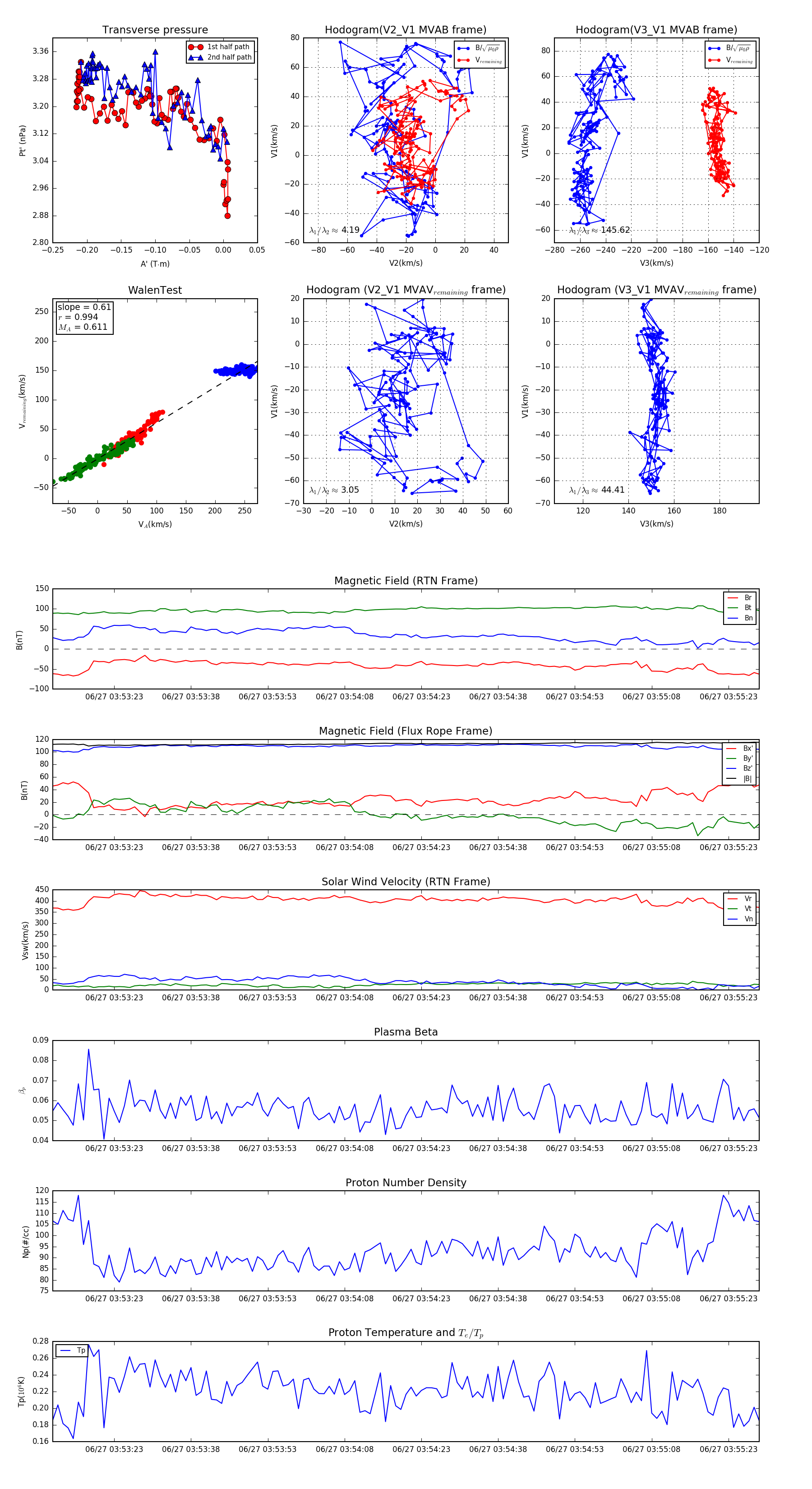
Flux Rope Event 2024-06-27 03:53:11 ~ 2024-06-27 03:55:29 (139 seconds)


plot