HOME   LIST
‹–   –›

Flux Rope in 2024

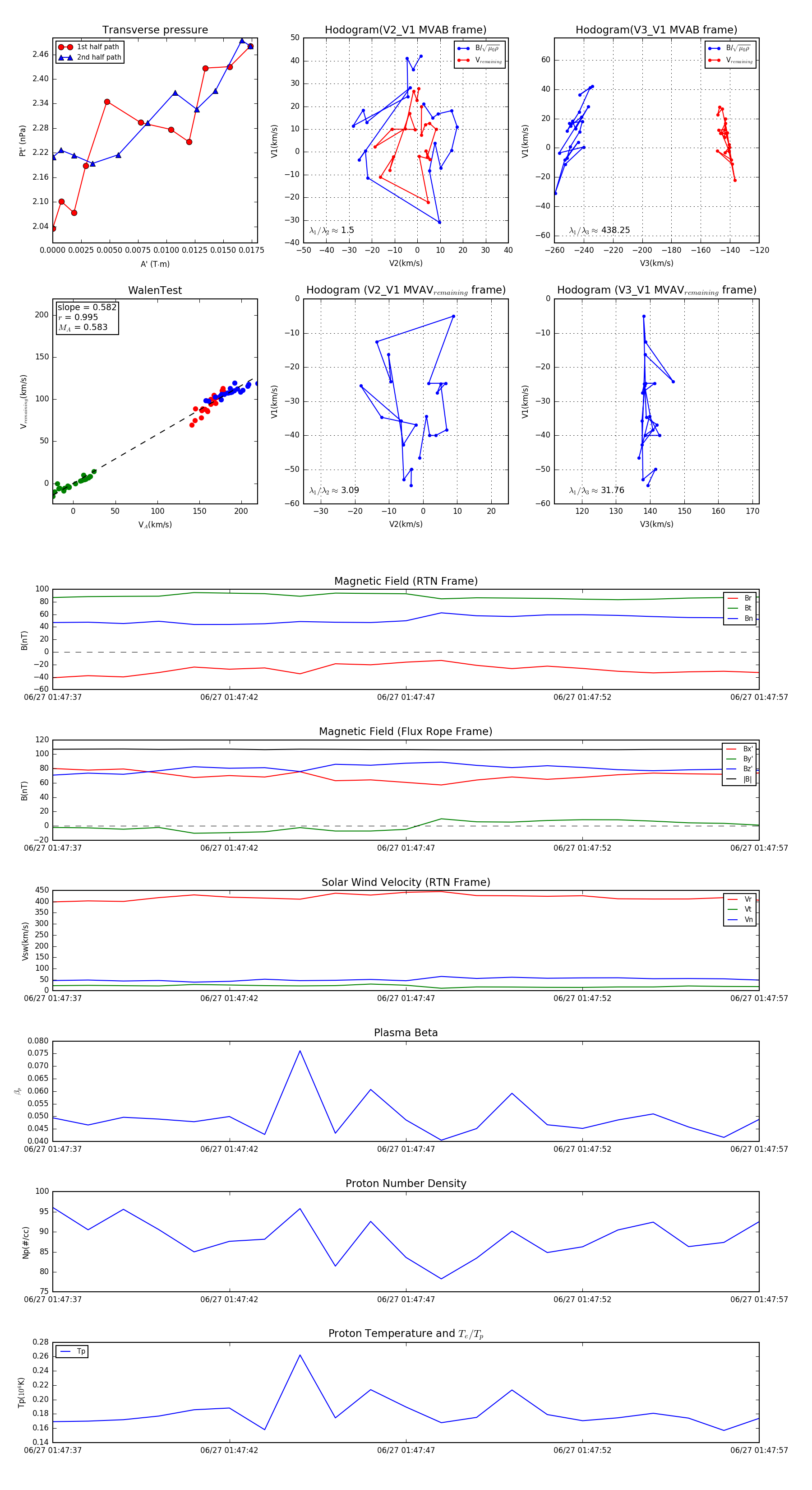
Flux Rope Event 2024-06-27 01:47:37 ~ 2024-06-27 01:47:57 (21 seconds)


plot