HOME   LIST
‹–   –›

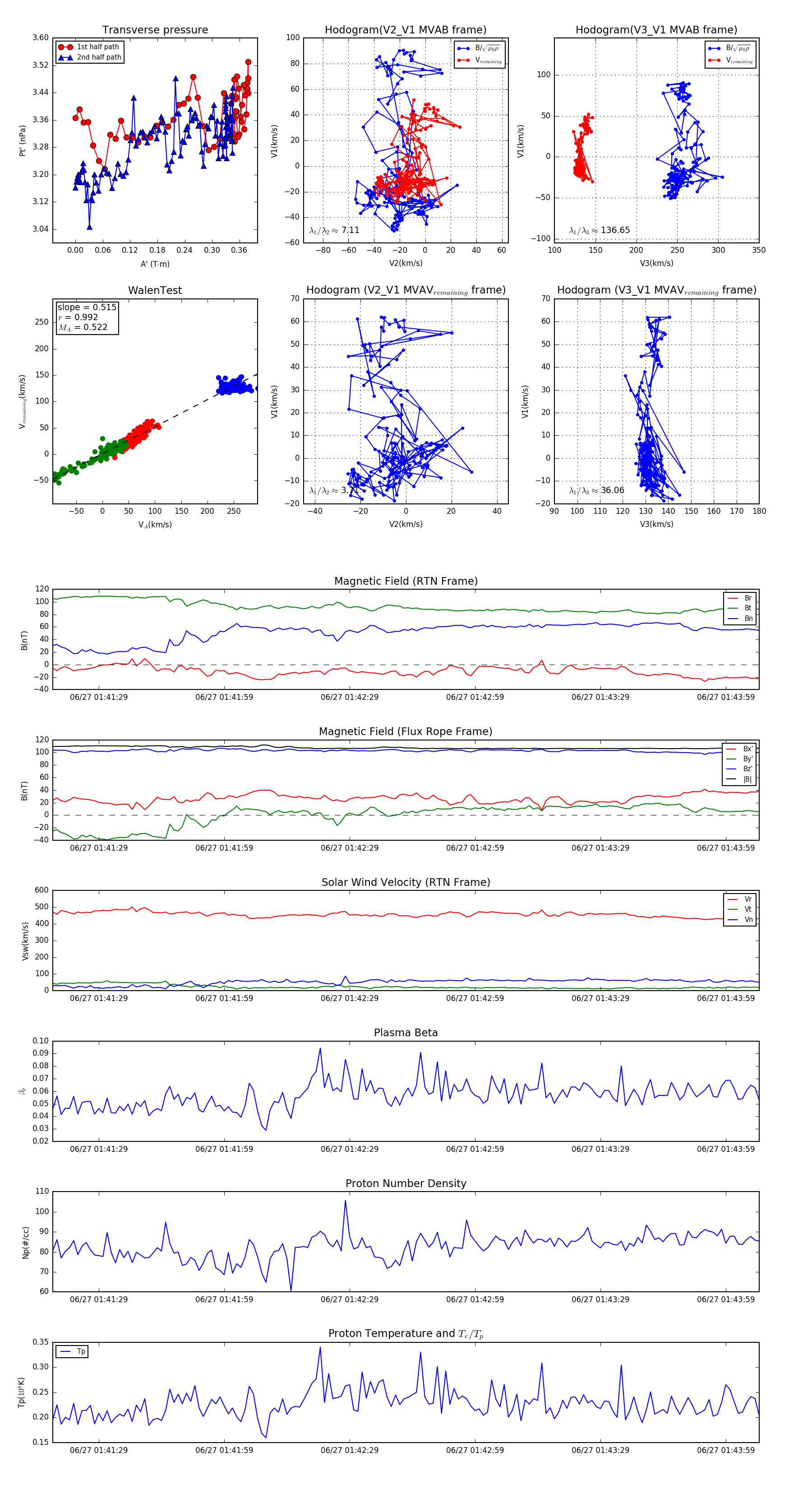
Flux Rope in 2024

Flux Rope Event 2024-06-27 01:41:18 ~ 2024-06-27 01:44:07 (170 seconds)


plot