HOME   LIST
‹–   –›

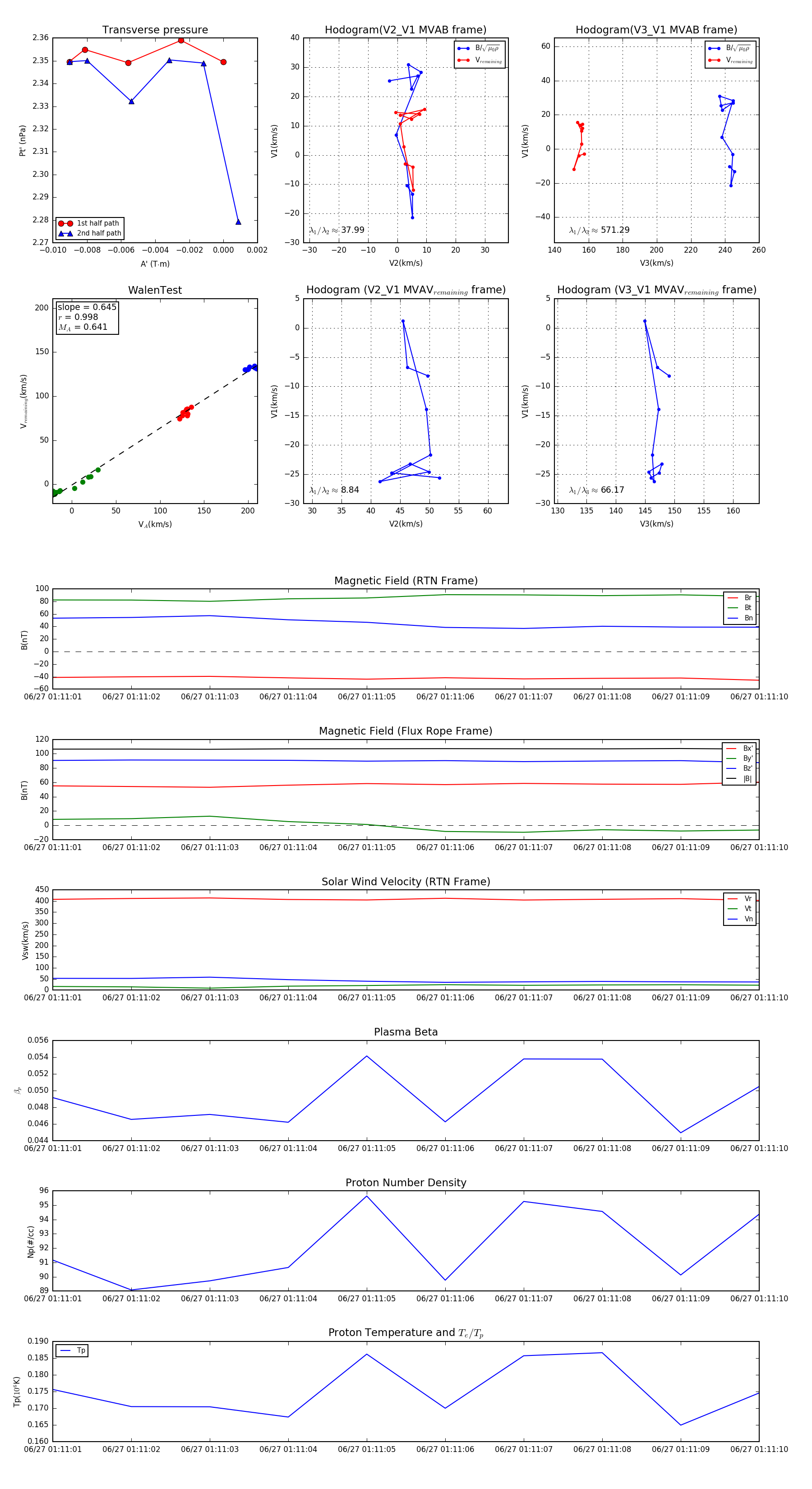
Flux Rope in 2024

Flux Rope Event 2024-06-27 01:11:01 ~ 2024-06-27 01:11:10 (10 seconds)


plot