HOME   LIST
‹–   –›

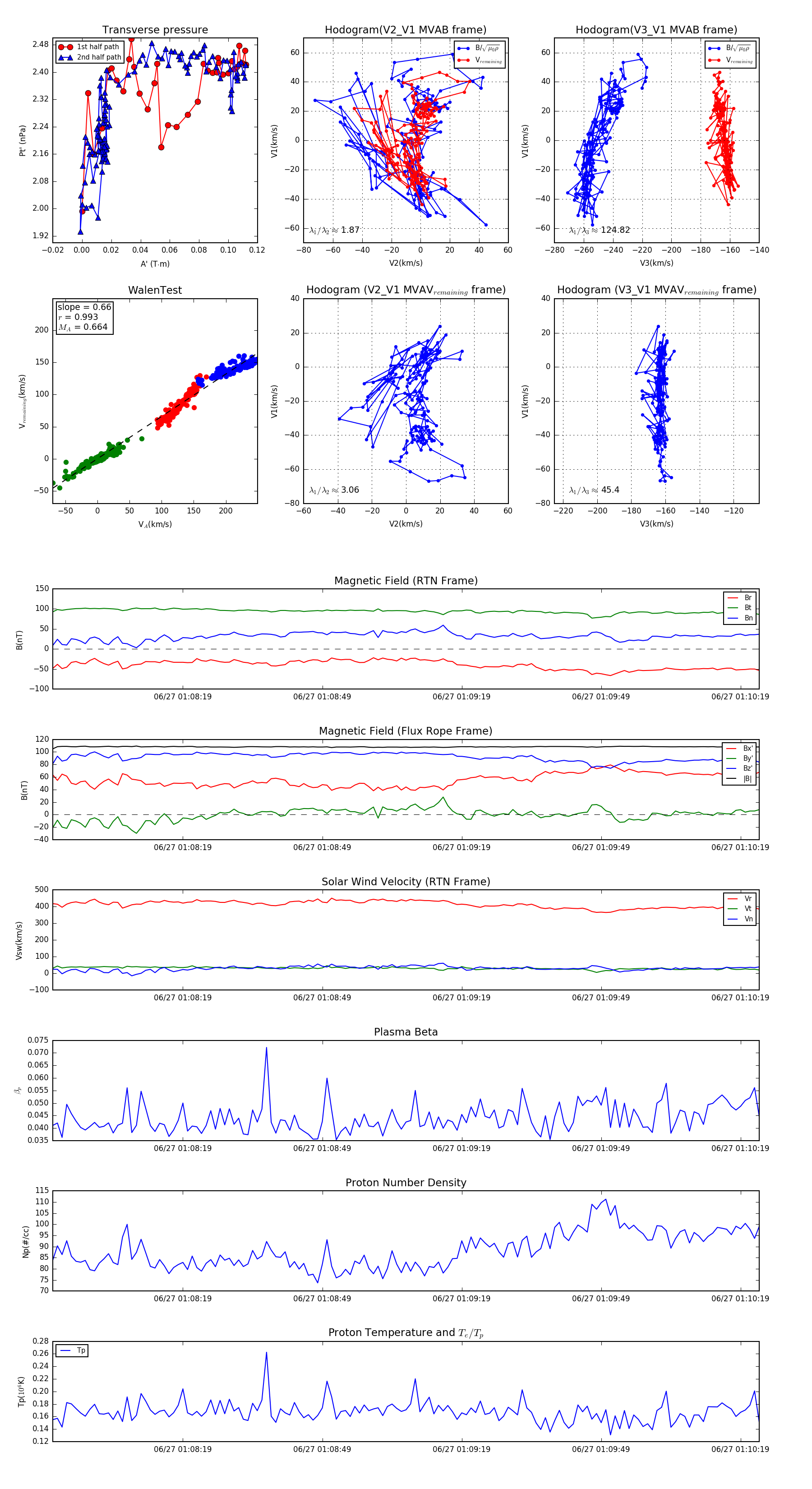
Flux Rope in 2024

Flux Rope Event 2024-06-27 01:07:51 ~ 2024-06-27 01:10:23 (153 seconds)


plot