HOME   LIST
‹–   –›

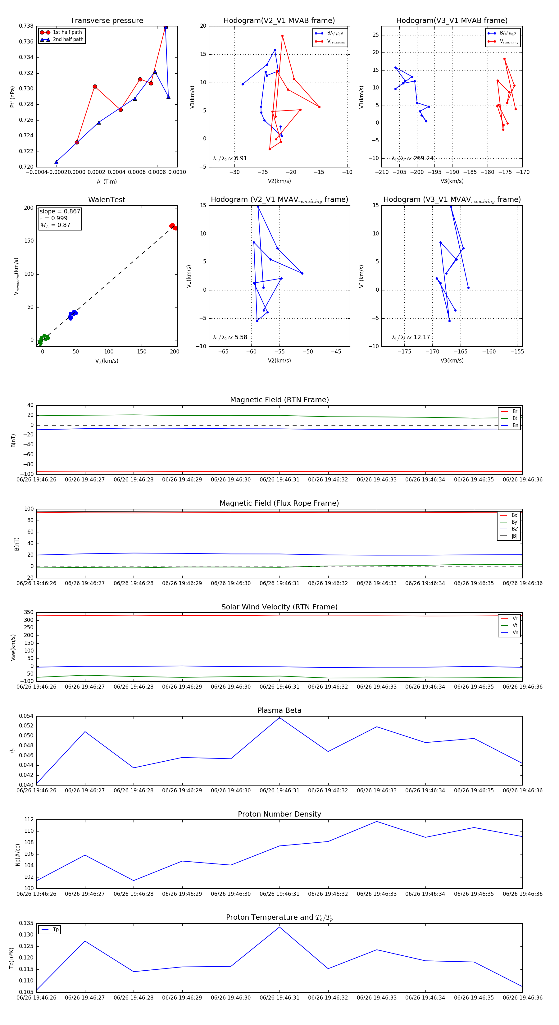
Flux Rope in 2024

Flux Rope Event 2024-06-26 19:46:26 ~ 2024-06-26 19:46:36 (11 seconds)


plot