HOME   LIST
‹–   –›

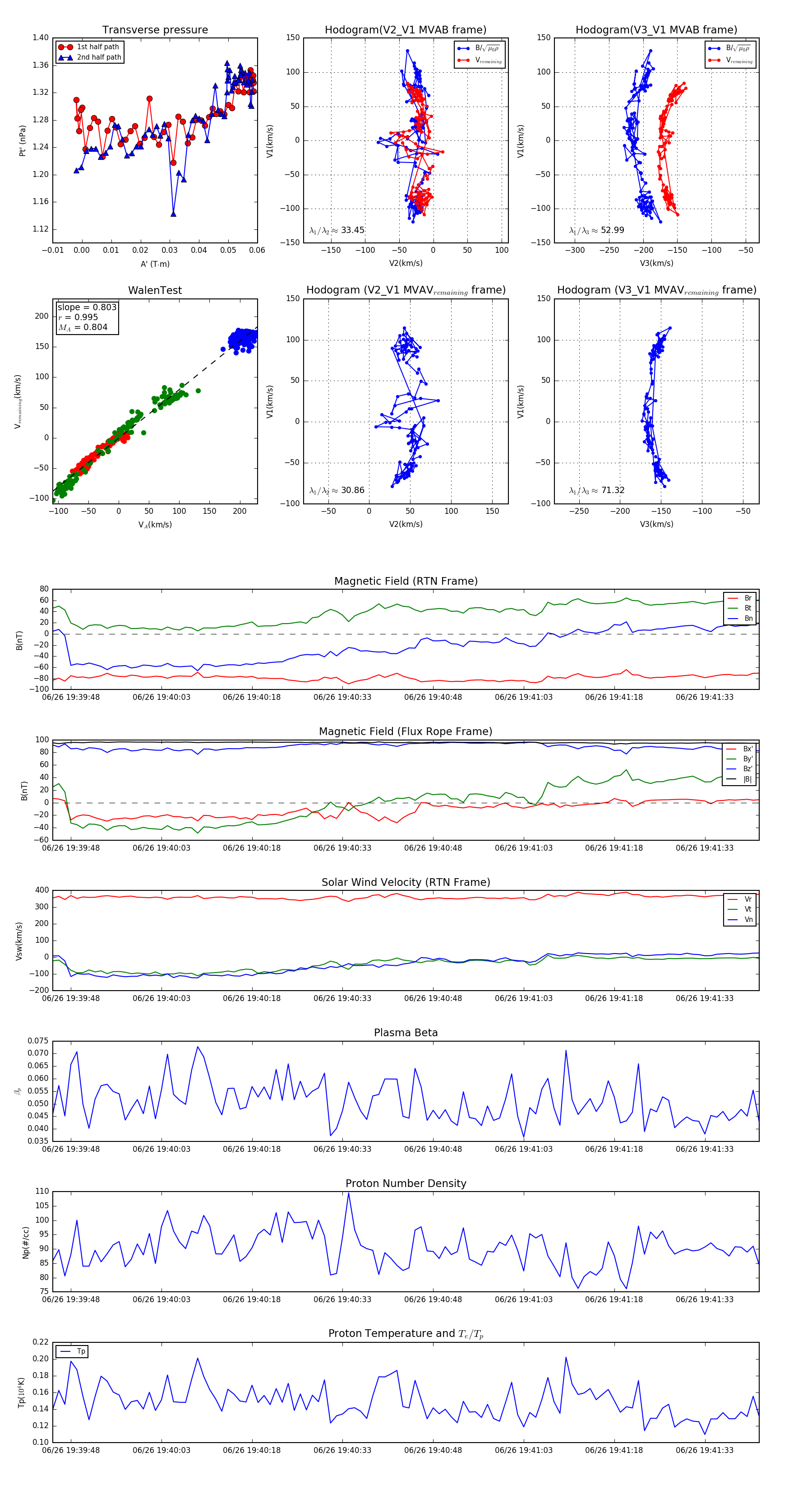
Flux Rope in 2024

Flux Rope Event 2024-06-26 19:39:45 ~ 2024-06-26 19:41:42 (118 seconds)


plot