HOME   LIST
‹–   –›

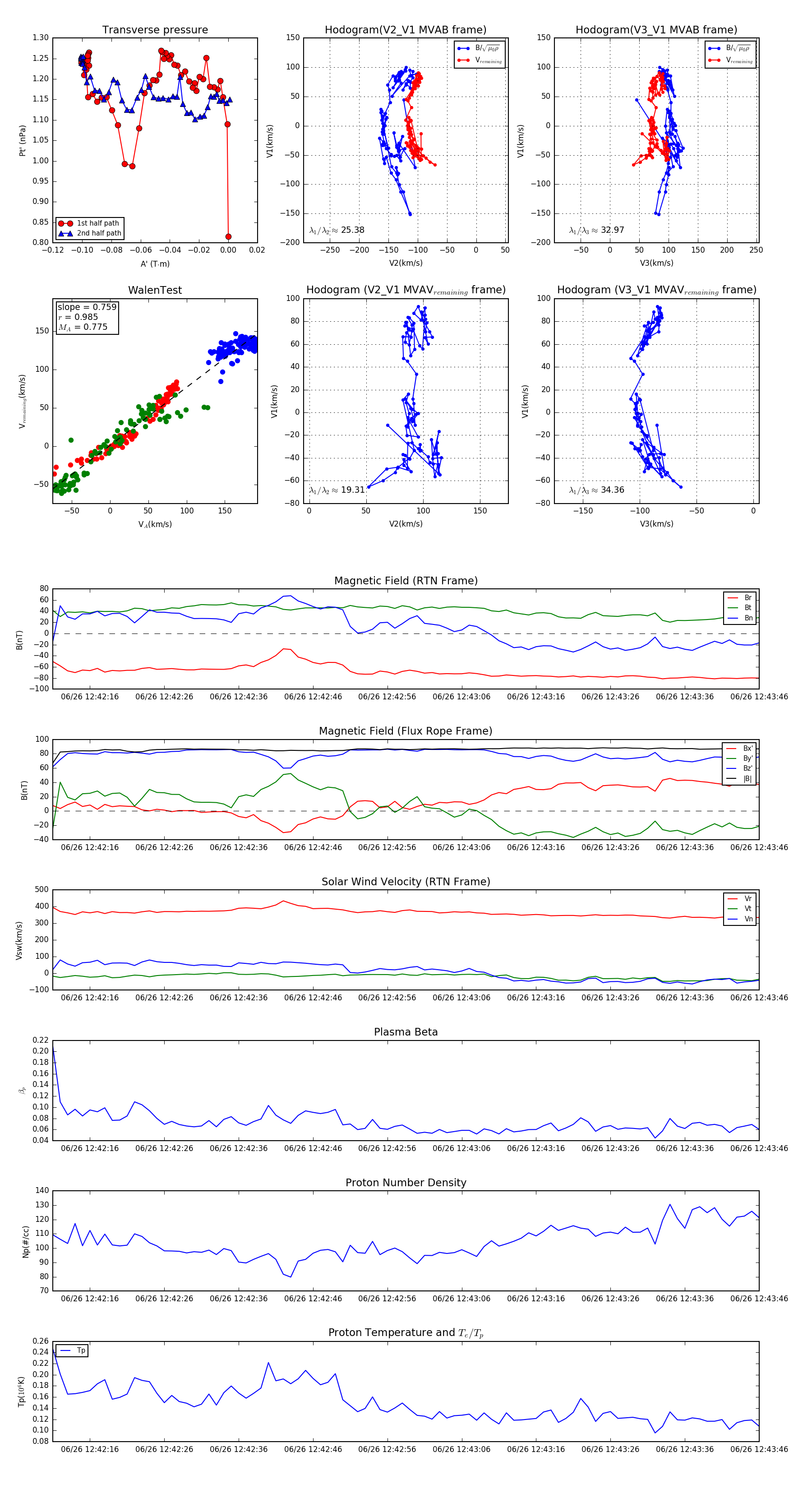
Flux Rope in 2024

Flux Rope Event 2024-06-26 12:42:11 ~ 2024-06-26 12:43:46 (96 seconds)


plot