HOME   LIST
‹–   –›

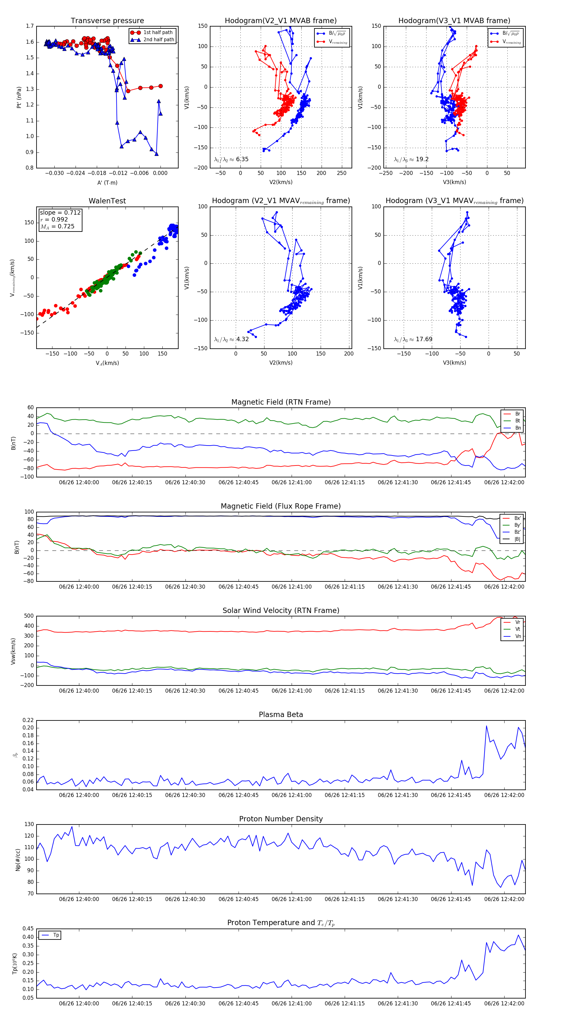
Flux Rope in 2024

Flux Rope Event 2024-06-26 12:39:48 ~ 2024-06-26 12:42:06 (139 seconds)


plot