HOME   LIST
‹–   –›

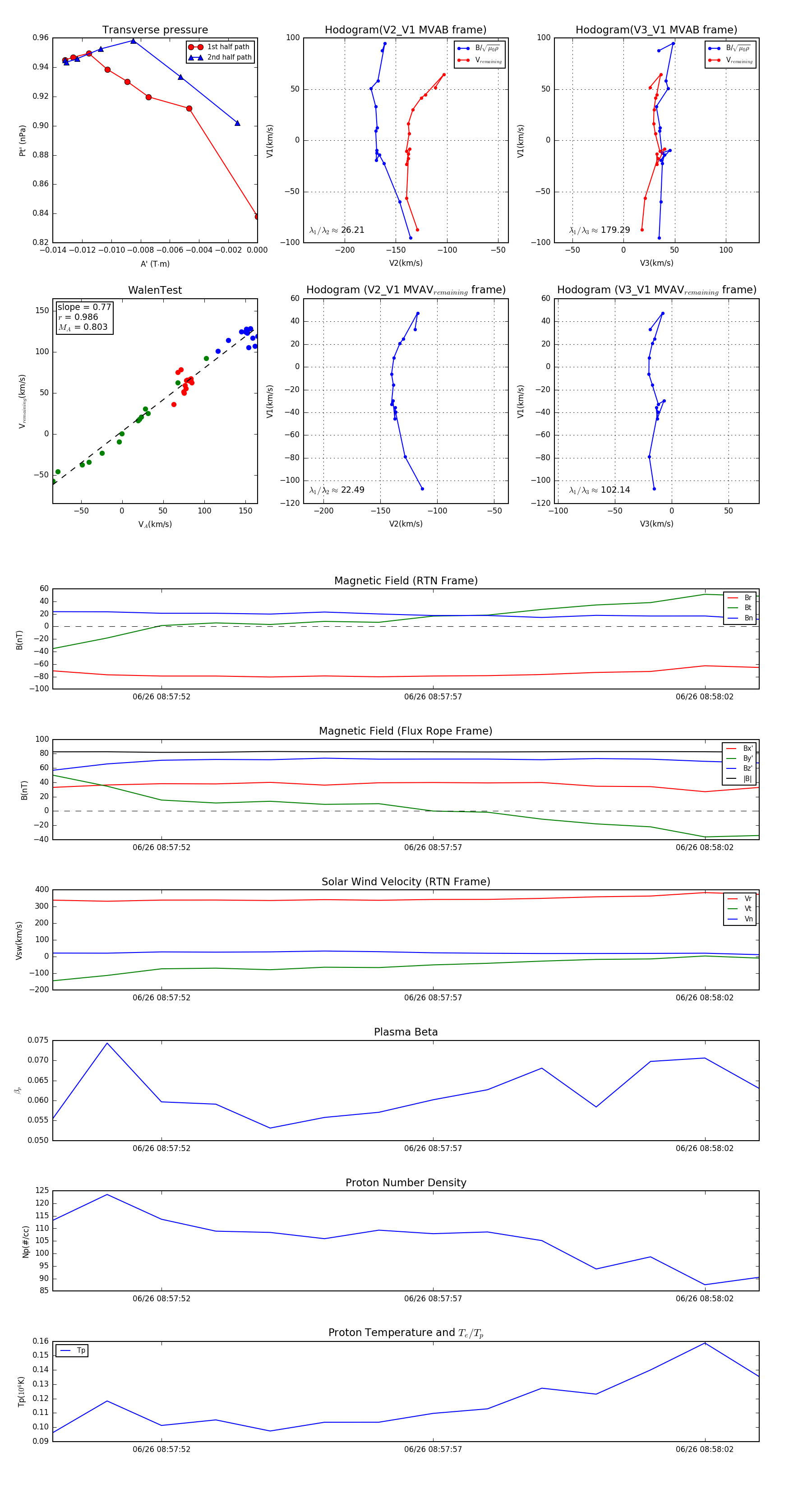
Flux Rope in 2024

Flux Rope Event 2024-06-26 08:57:50 ~ 2024-06-26 08:58:03 (14 seconds)


plot