HOME   LIST
‹–   –›

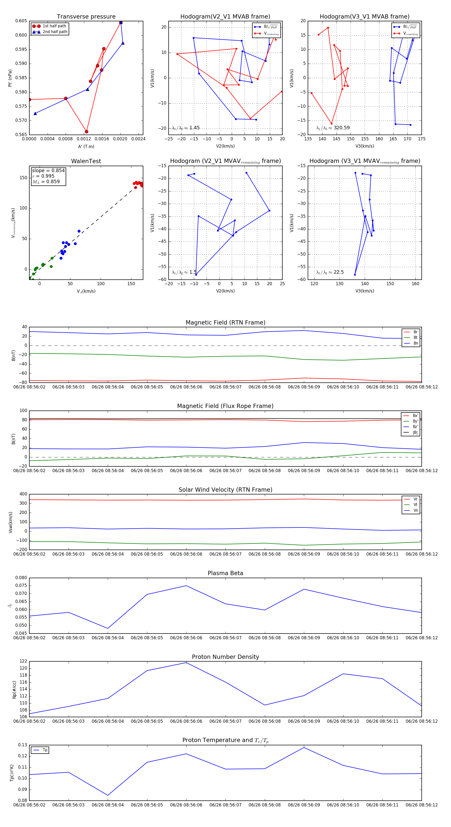
Flux Rope in 2024

Flux Rope Event 2024-06-26 08:56:02 ~ 2024-06-26 08:56:12 (11 seconds)


plot