HOME   LIST
‹–   –›

Flux Rope in 2024

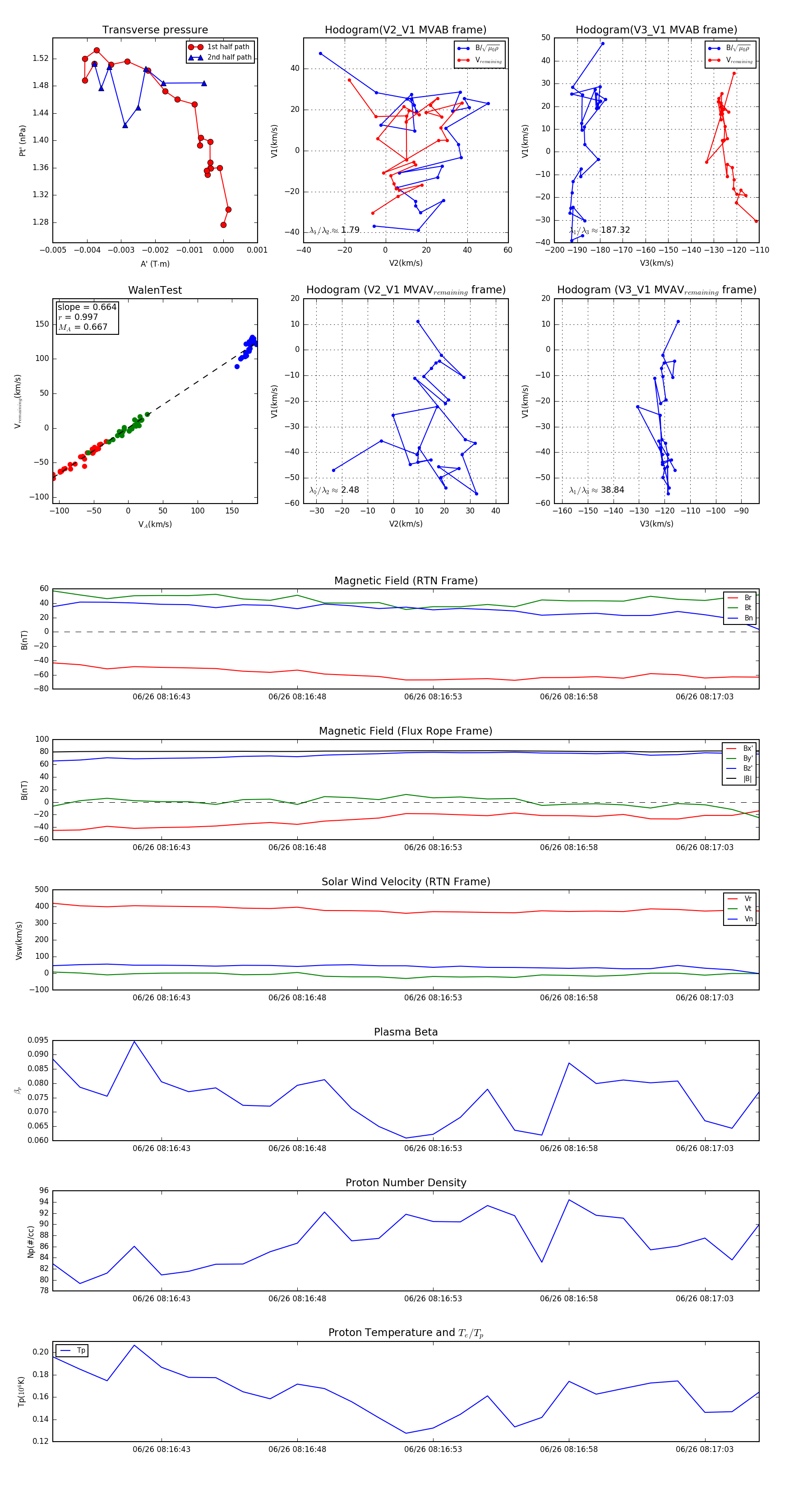
Flux Rope Event 2024-06-26 08:16:39 ~ 2024-06-26 08:17:05 (27 seconds)


plot