HOME   LIST
‹–   –›

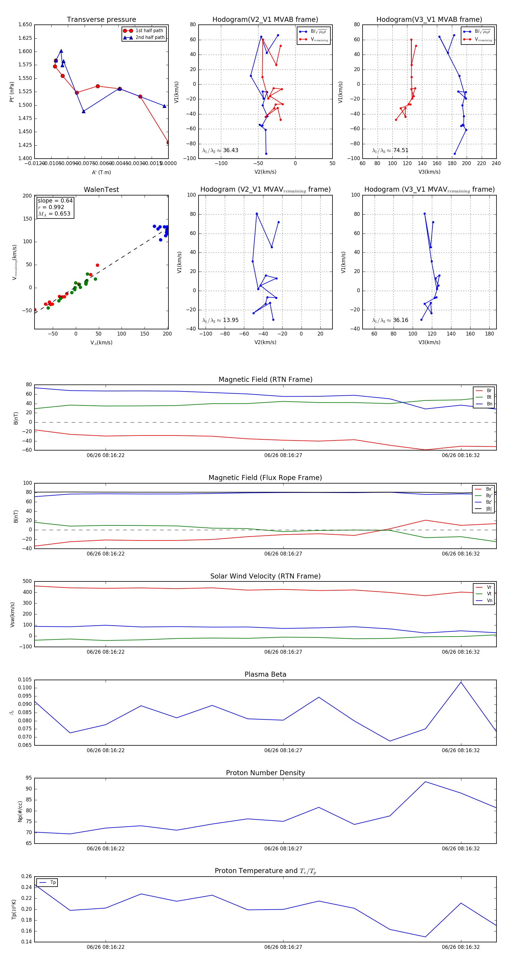
Flux Rope in 2024

Flux Rope Event 2024-06-26 08:16:20 ~ 2024-06-26 08:16:33 (14 seconds)


plot