HOME   LIST
‹–   –›

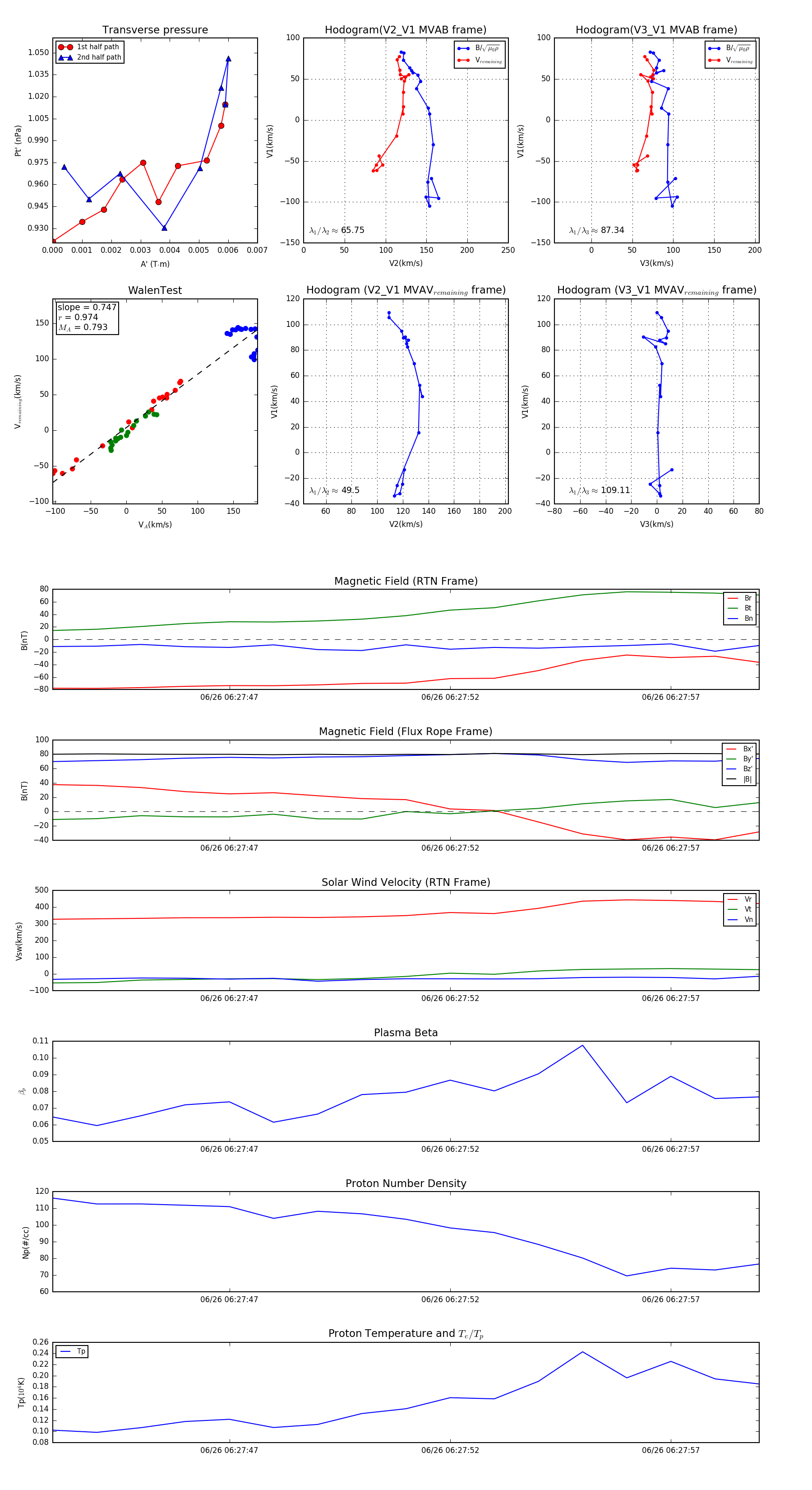
Flux Rope in 2024

Flux Rope Event 2024-06-26 06:27:43 ~ 2024-06-26 06:27:59 (17 seconds)


plot