HOME   LIST
‹–   –›

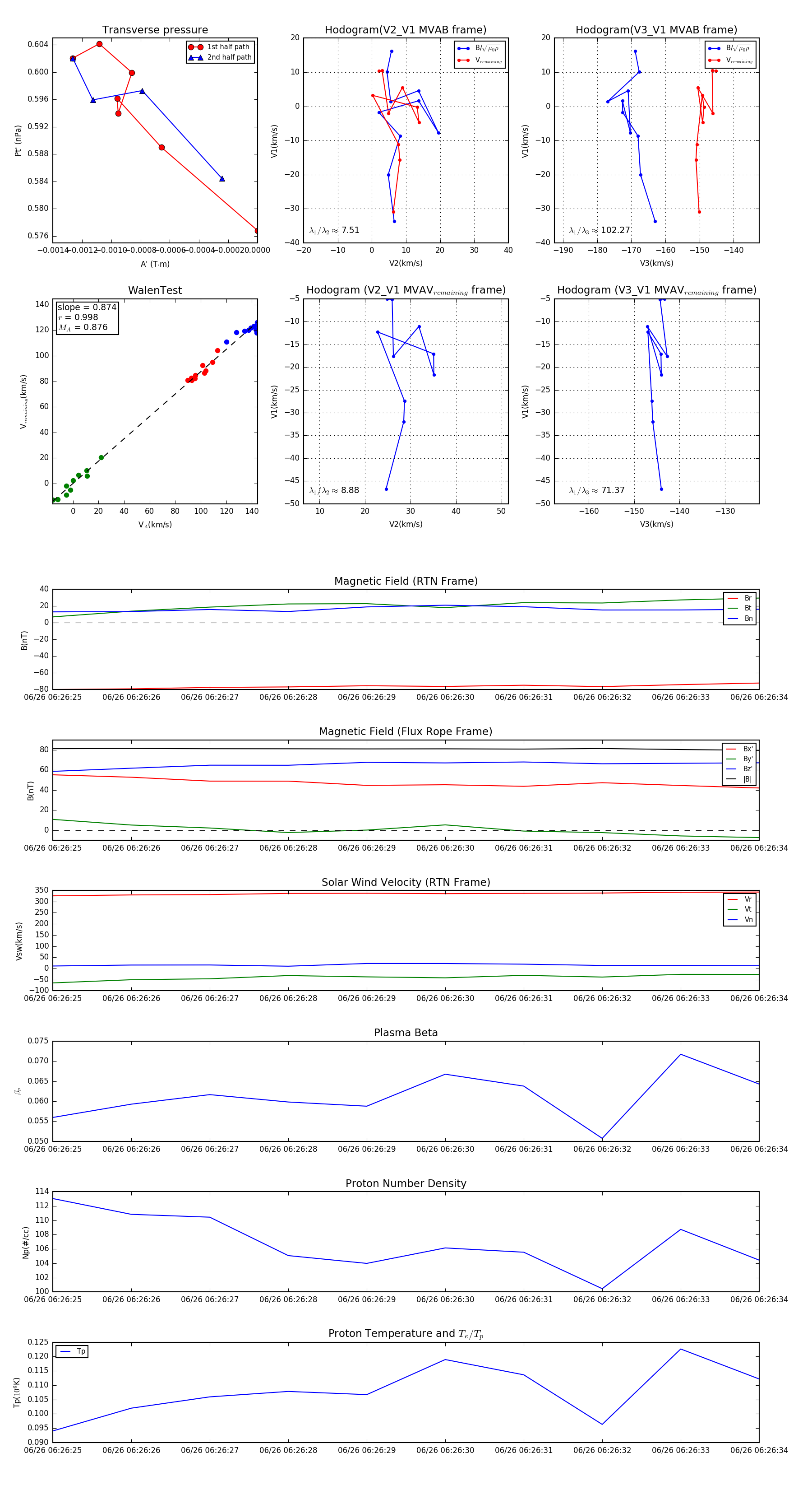
Flux Rope in 2024

Flux Rope Event 2024-06-26 06:26:25 ~ 2024-06-26 06:26:34 (10 seconds)


plot