HOME   LIST
‹–   –›

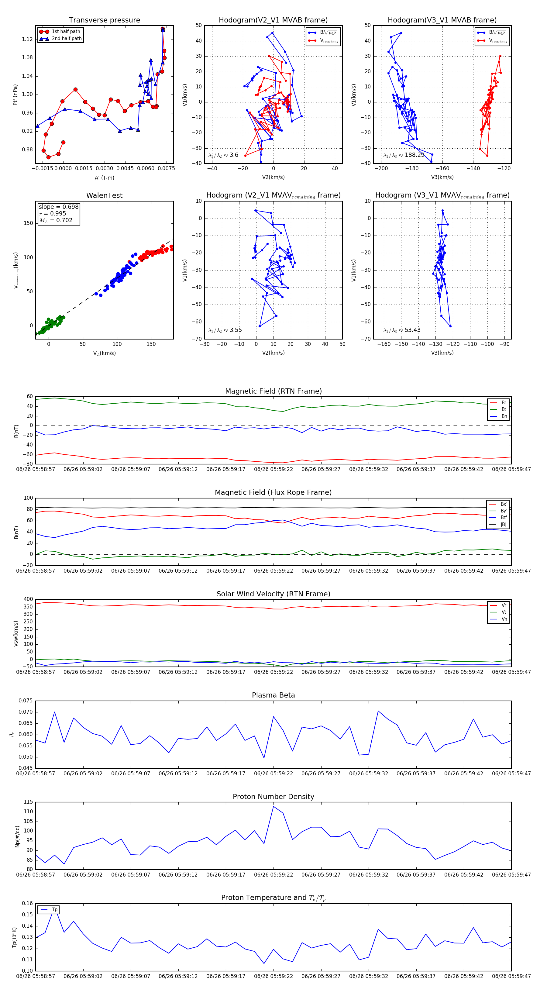
Flux Rope in 2024

Flux Rope Event 2024-06-26 05:58:57 ~ 2024-06-26 05:59:47 (51 seconds)


plot