HOME   LIST
‹–   –›

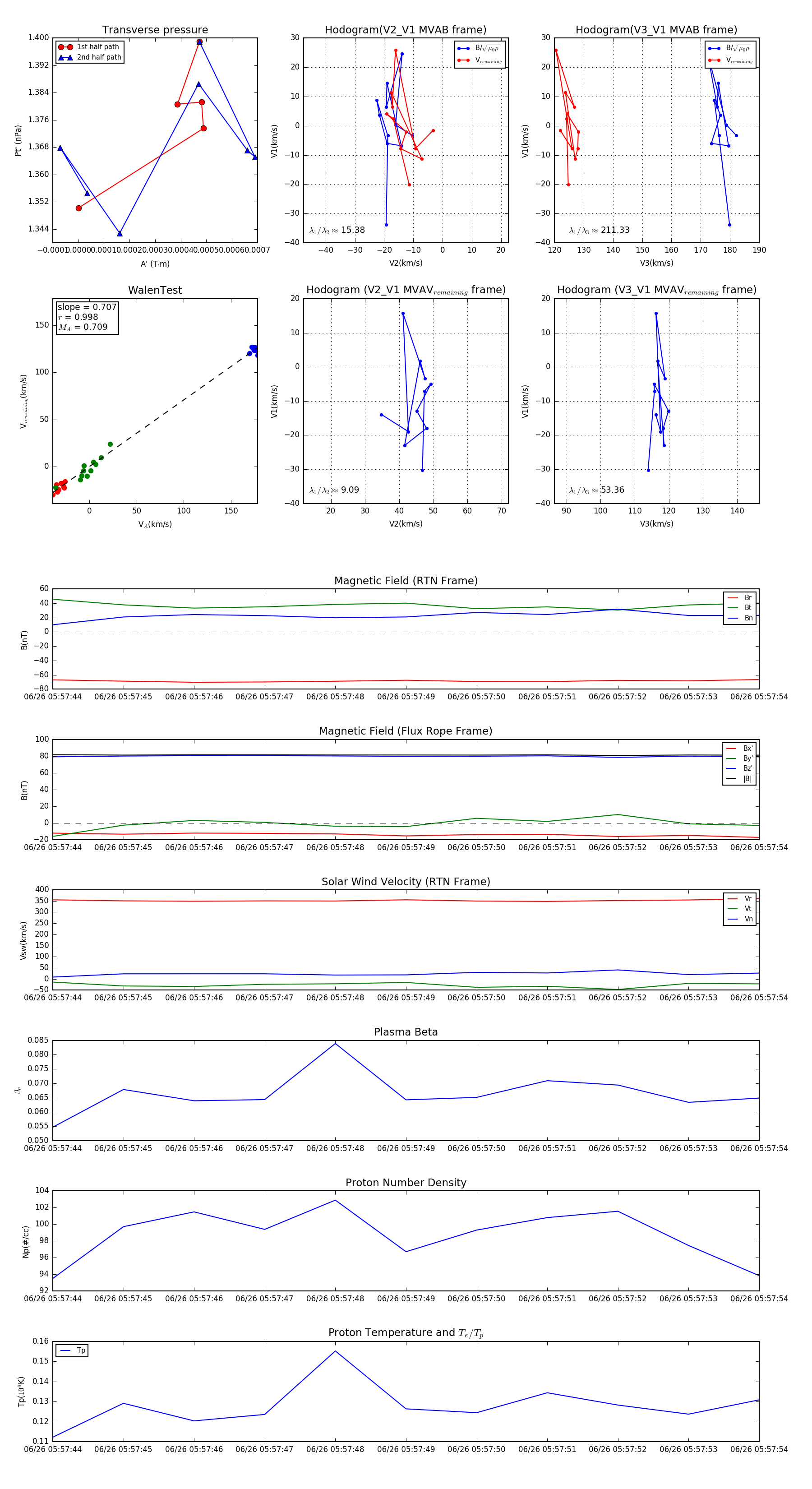
Flux Rope in 2024

Flux Rope Event 2024-06-26 05:57:44 ~ 2024-06-26 05:57:54 (11 seconds)


plot