HOME   LIST
‹–   –›

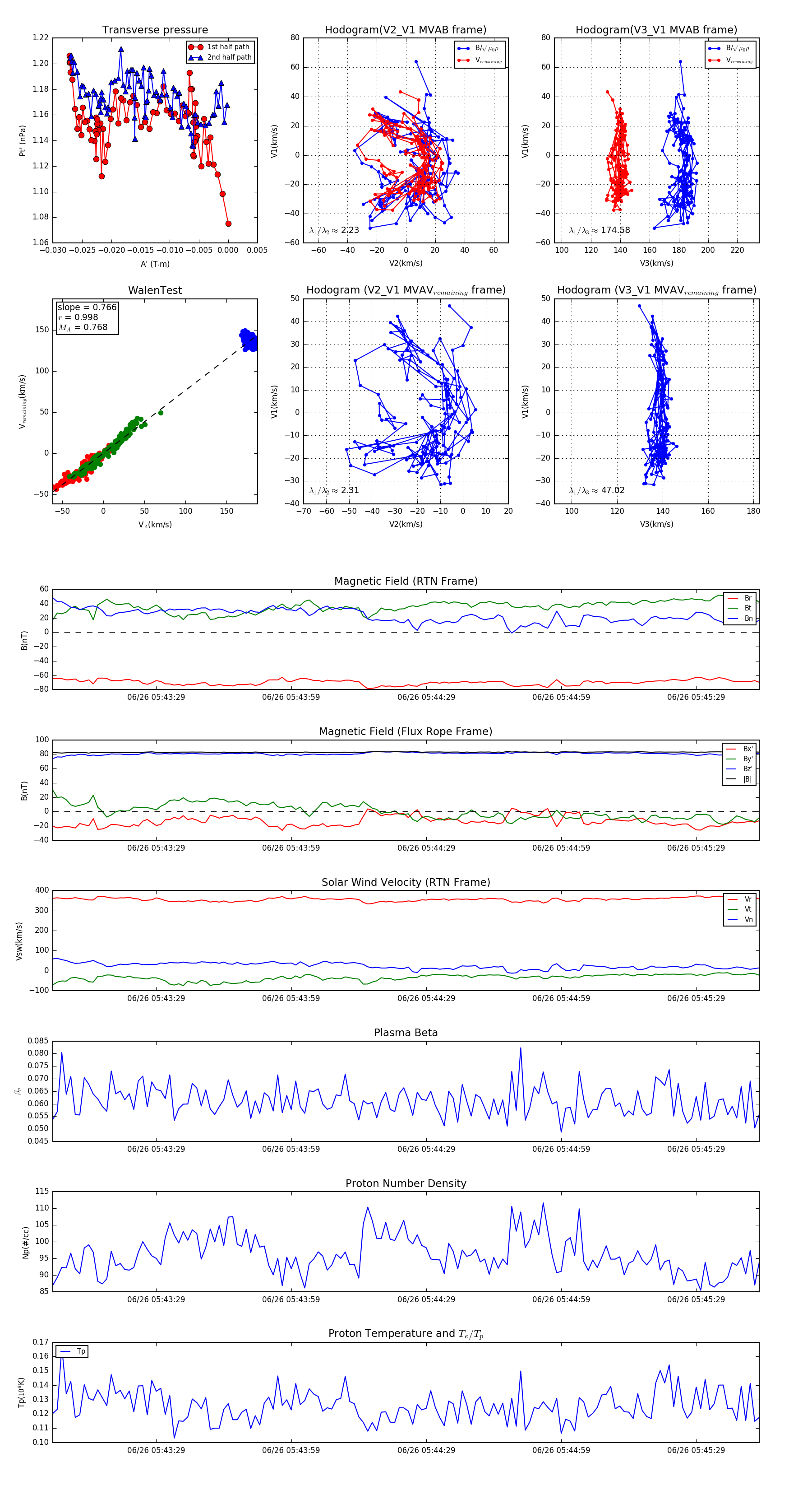
Flux Rope in 2024

Flux Rope Event 2024-06-26 05:43:06 ~ 2024-06-26 05:45:43 (158 seconds)


plot