HOME   LIST
‹–   –›

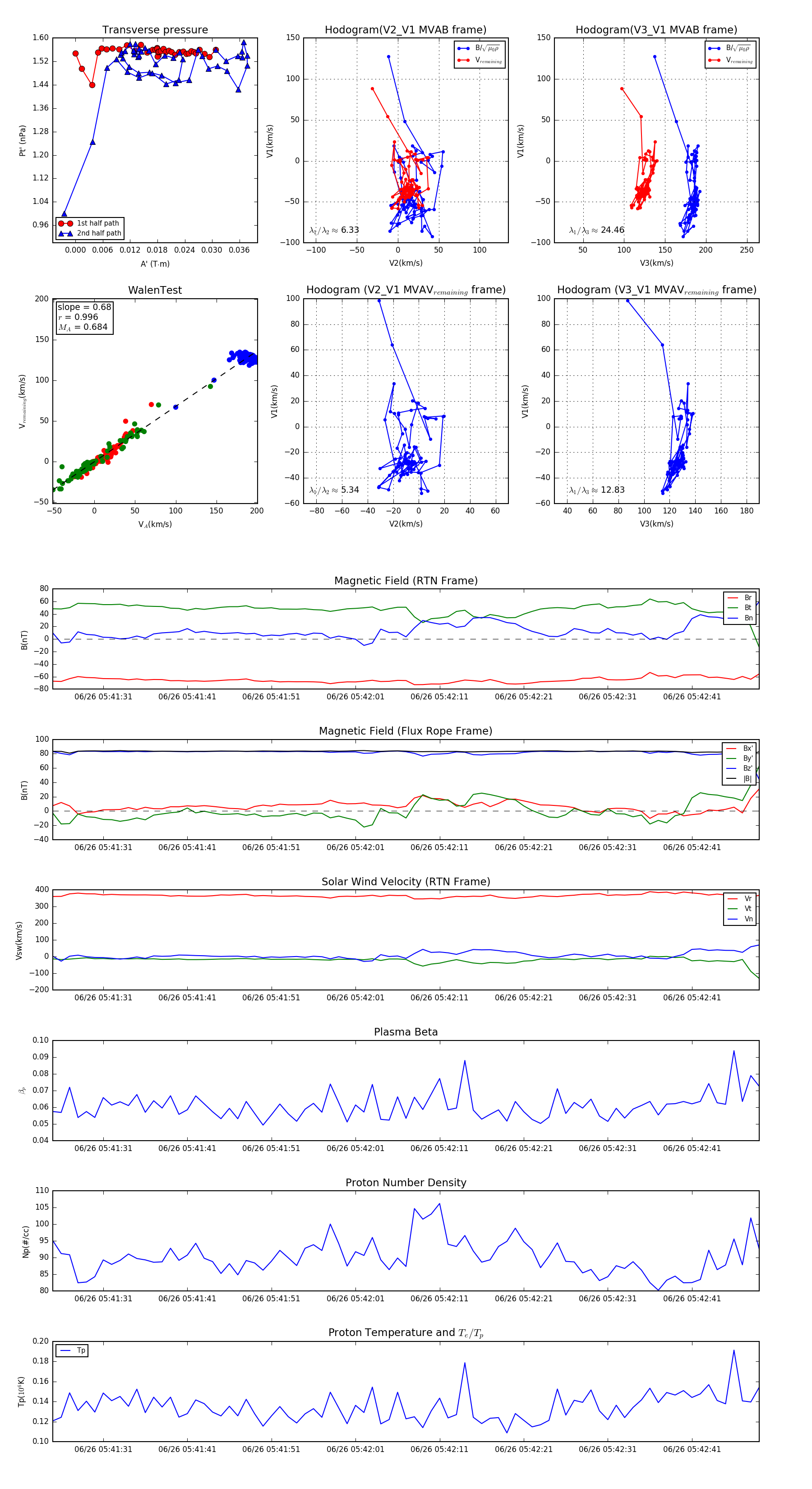
Flux Rope in 2024

Flux Rope Event 2024-06-26 05:41:25 ~ 2024-06-26 05:42:49 (85 seconds)


plot