HOME   LIST
‹–   –›

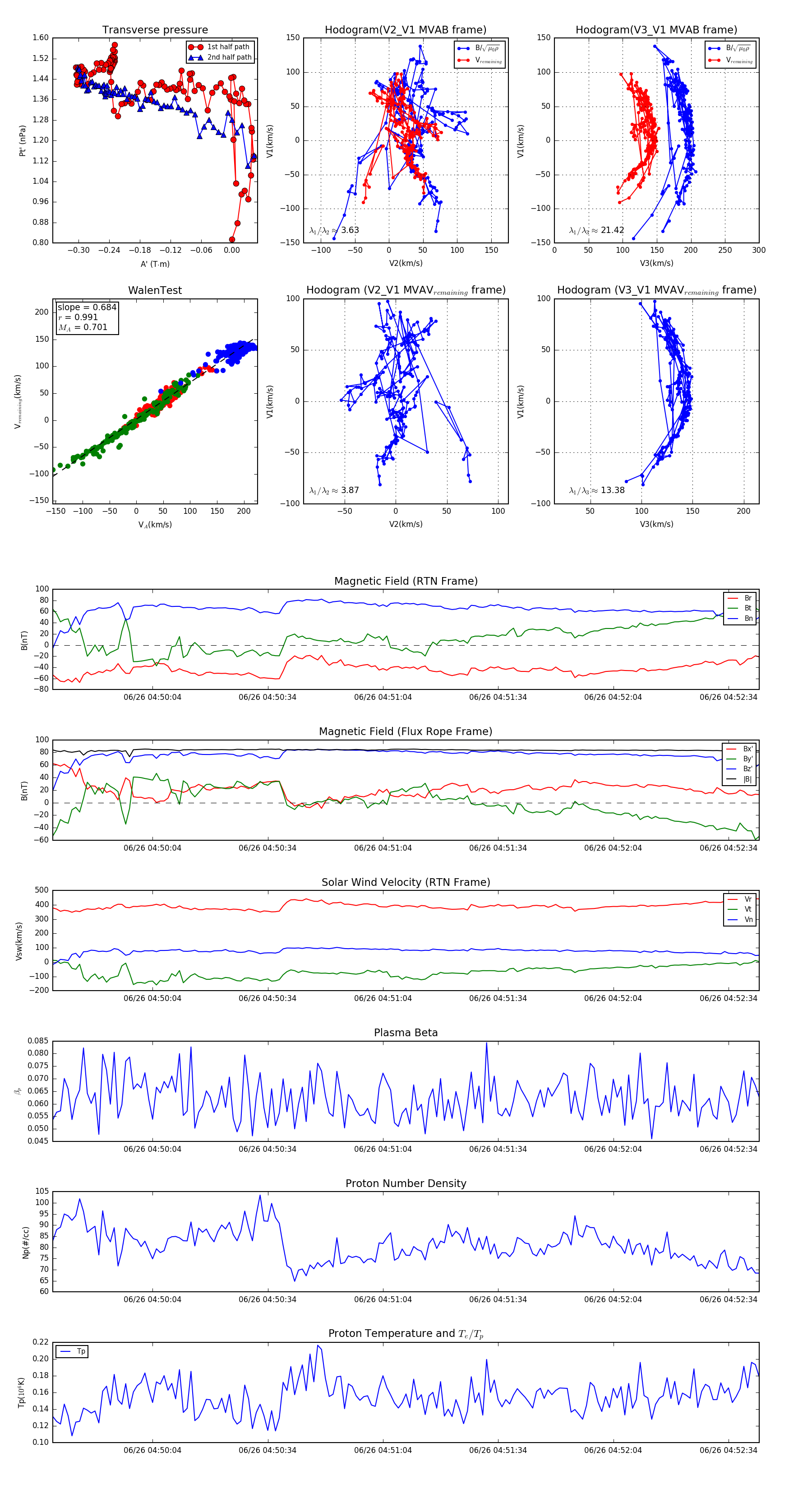
Flux Rope in 2024

Flux Rope Event 2024-06-26 04:49:38 ~ 2024-06-26 04:52:42 (185 seconds)


plot