HOME   LIST
‹–   –›

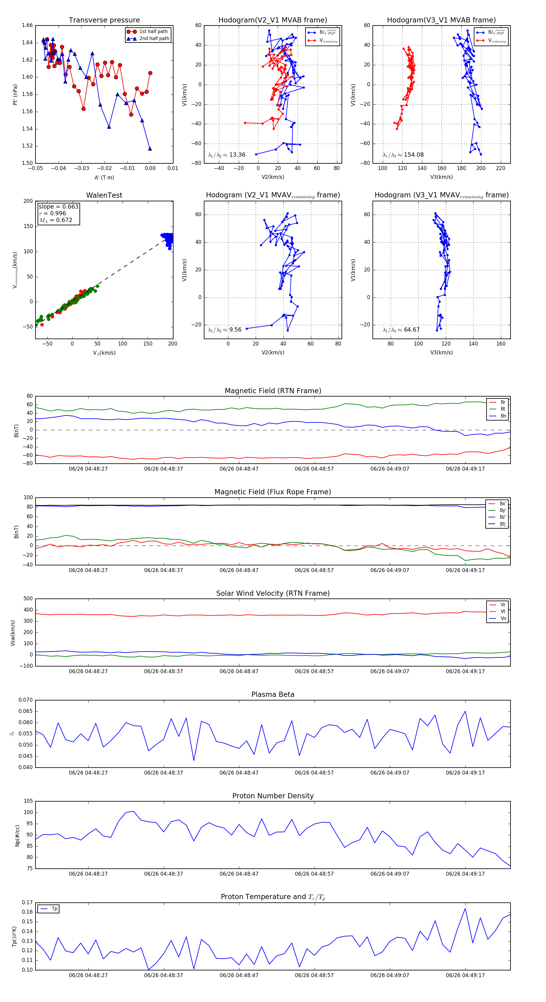
Flux Rope in 2024

Flux Rope Event 2024-06-26 04:48:20 ~ 2024-06-26 04:49:23 (64 seconds)


plot