HOME   LIST
‹–   –›

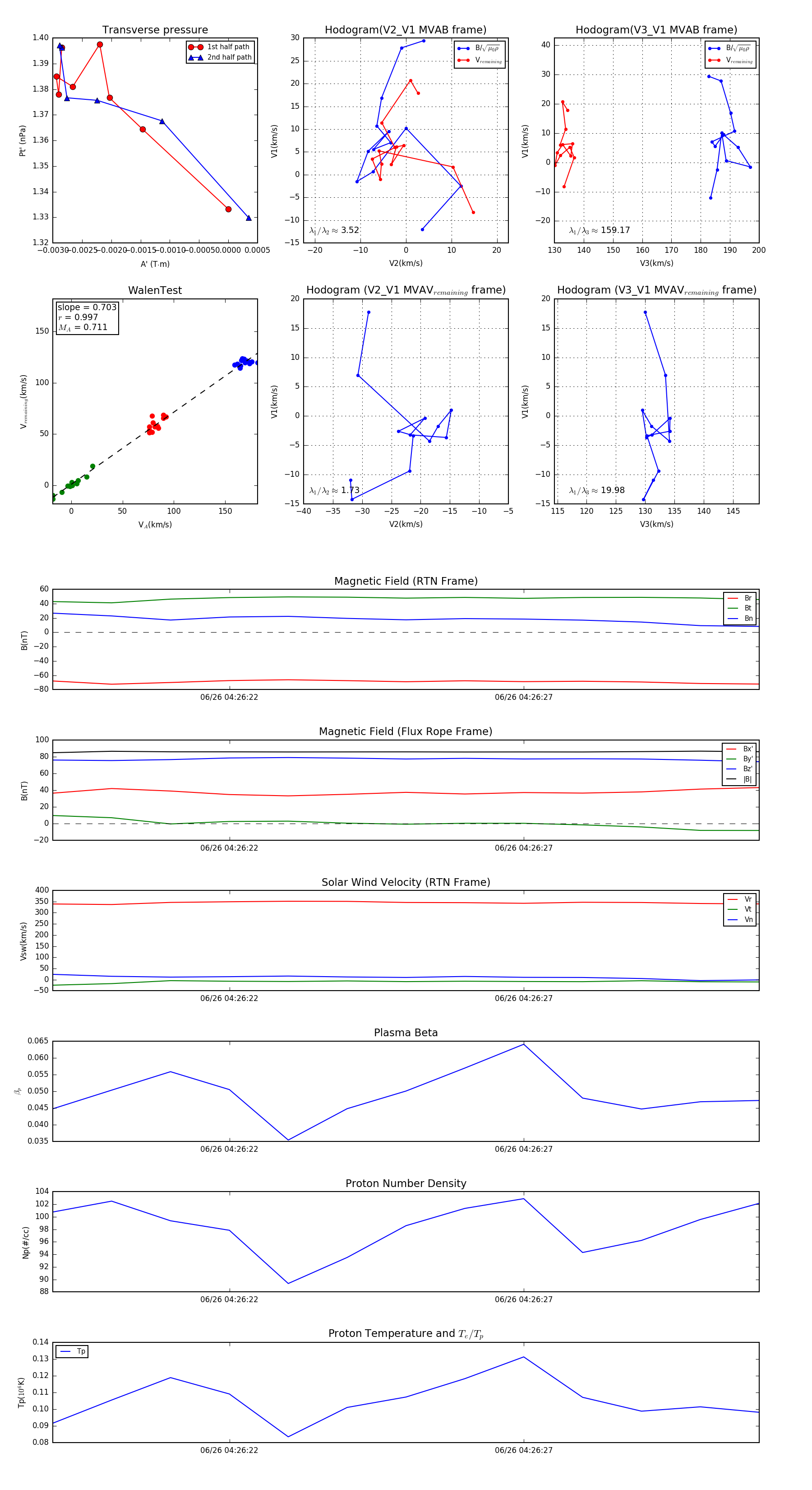
Flux Rope in 2024

Flux Rope Event 2024-06-26 04:26:19 ~ 2024-06-26 04:26:31 (13 seconds)


plot