HOME   LIST
‹–   –›

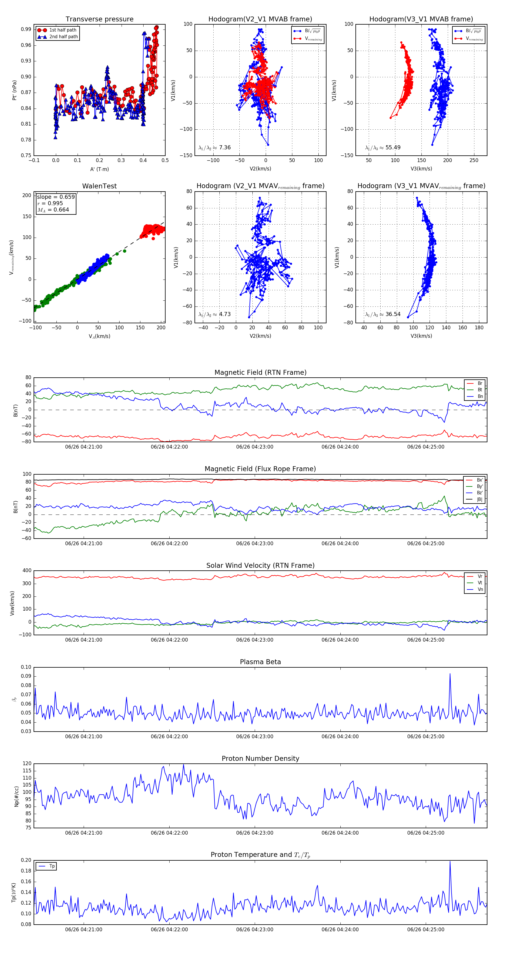
Flux Rope in 2024

Flux Rope Event 2024-06-26 04:20:25 ~ 2024-06-26 04:25:43 (319 seconds)


plot