HOME   LIST
‹–   –›

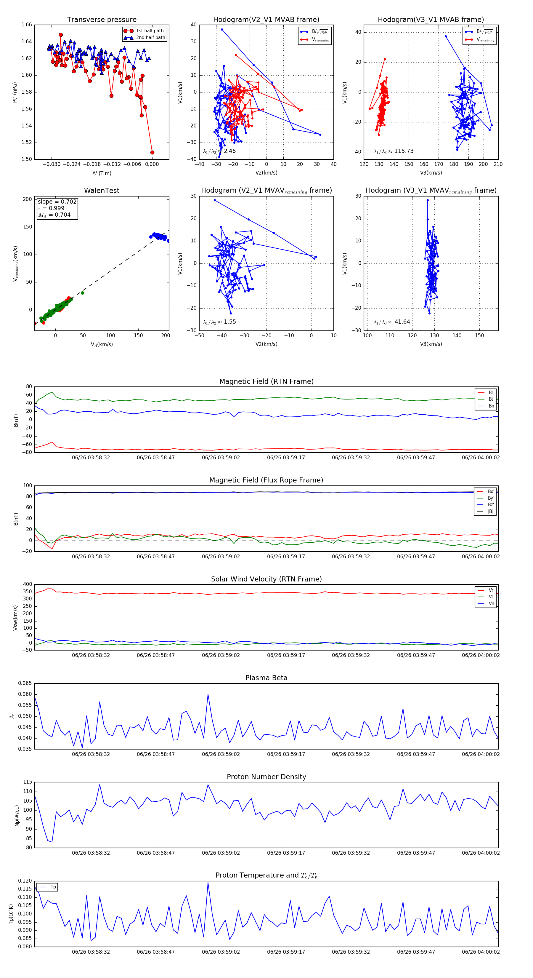
Flux Rope in 2024

Flux Rope Event 2024-06-26 03:58:19 ~ 2024-06-26 04:00:06 (108 seconds)


plot