HOME   LIST
‹–   –›

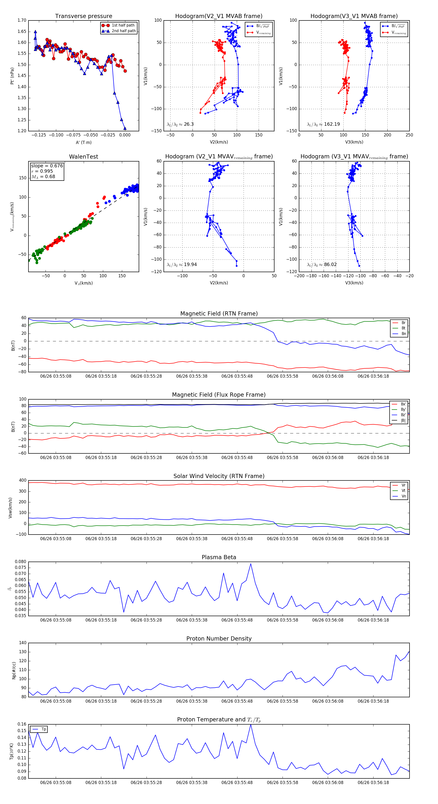
Flux Rope in 2024

Flux Rope Event 2024-06-26 03:55:02 ~ 2024-06-26 03:56:26 (85 seconds)


plot