HOME   LIST
‹–   –›

Flux Rope in 2024

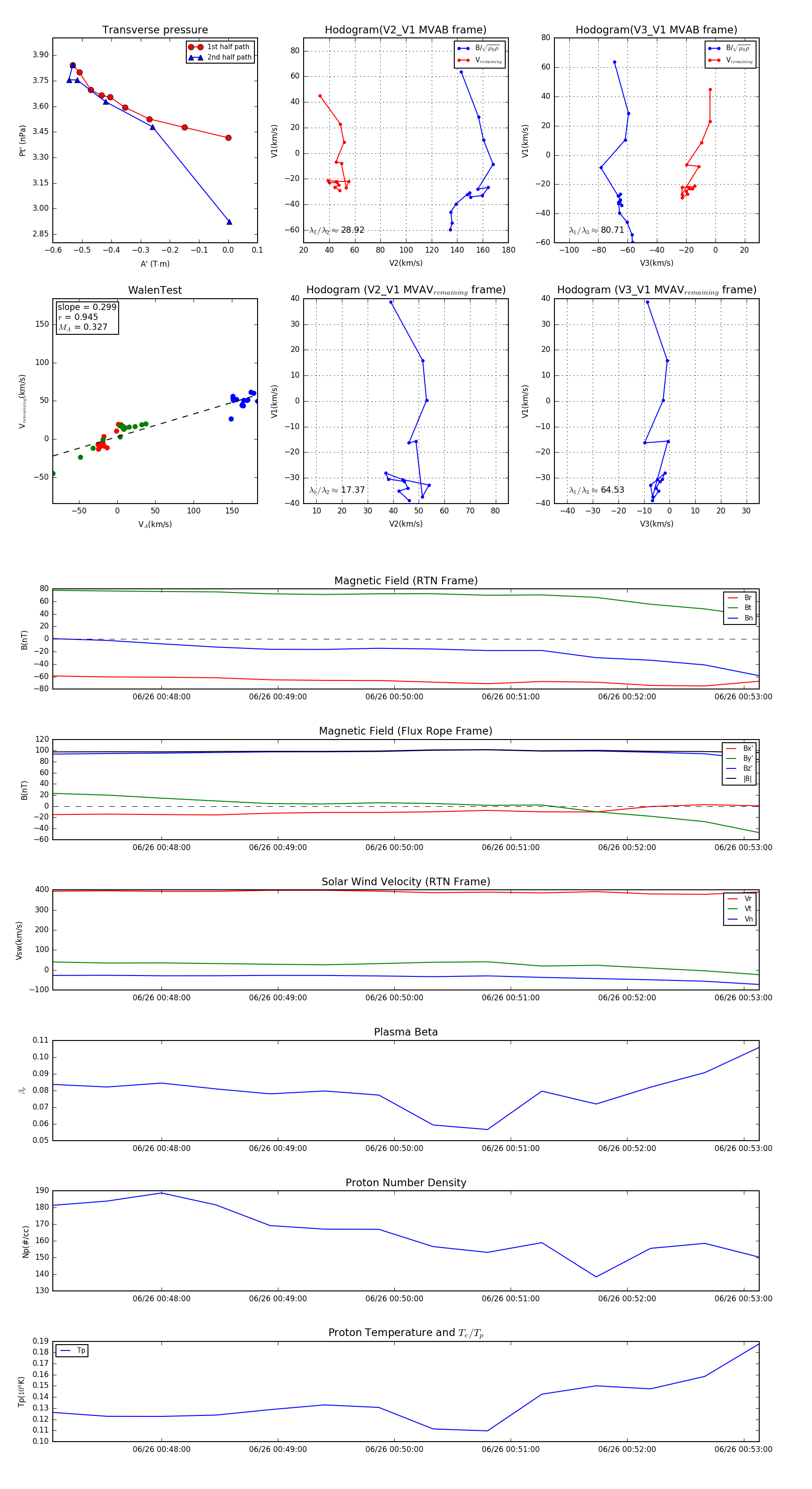
Flux Rope Event 2024-06-26 00:47:04 ~ 2024-06-26 00:53:08 (365 seconds)


plot