HOME   LIST
‹–   –›

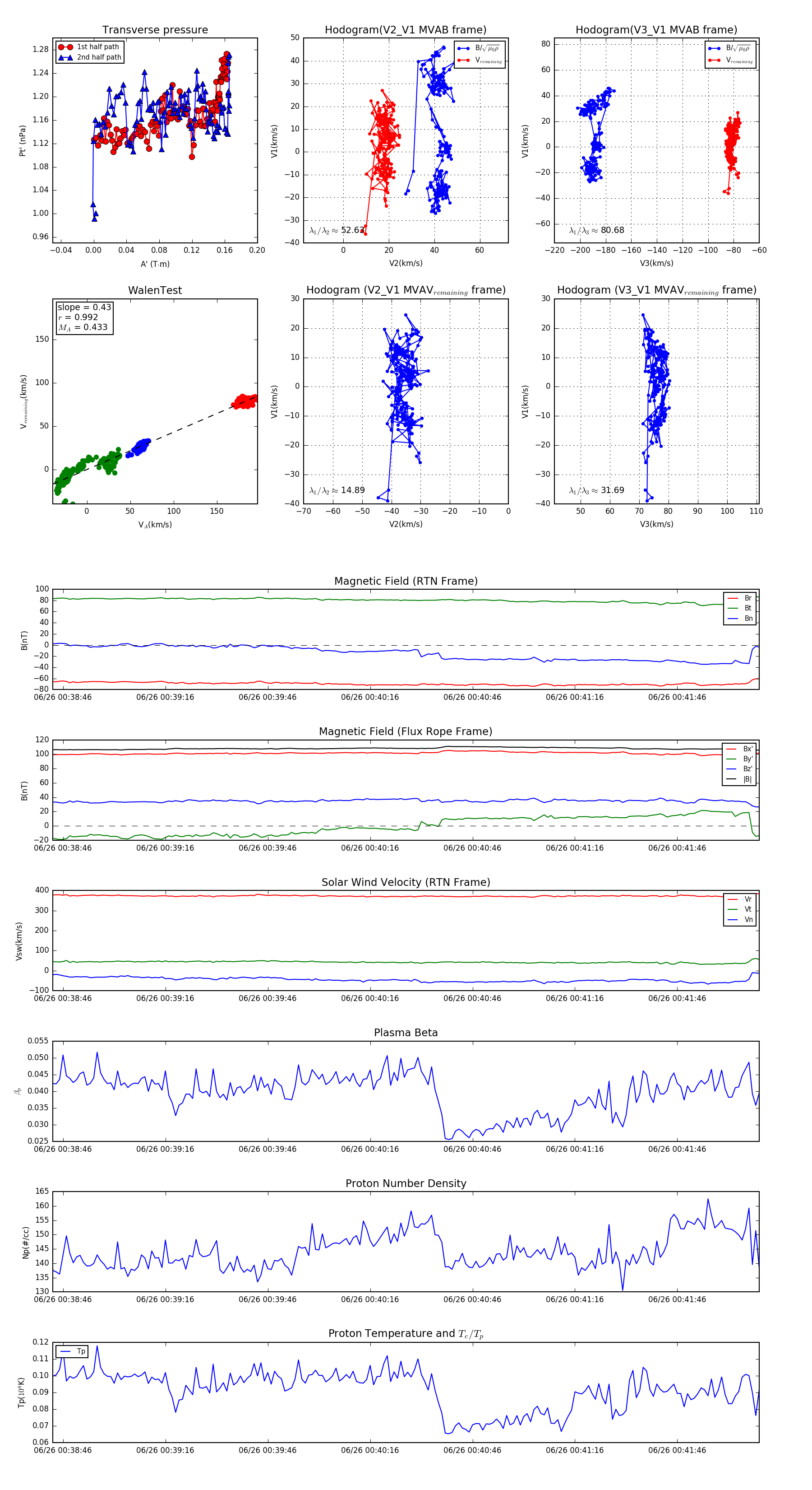
Flux Rope in 2024

Flux Rope Event 2024-06-26 00:38:43 ~ 2024-06-26 00:42:10 (208 seconds)


plot