HOME   LIST
‹–   –›

Flux Rope in 2024

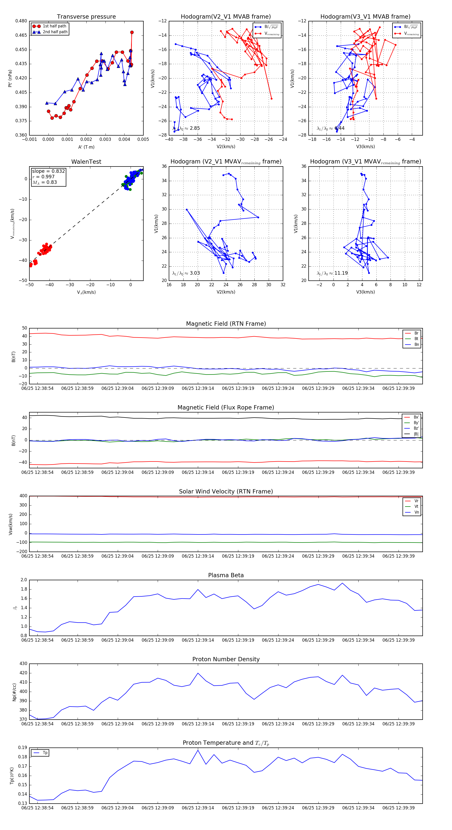
Flux Rope Event 2024-06-25 12:38:53 ~ 2024-06-25 12:39:42 (50 seconds)


plot