HOME   LIST
‹–   –›

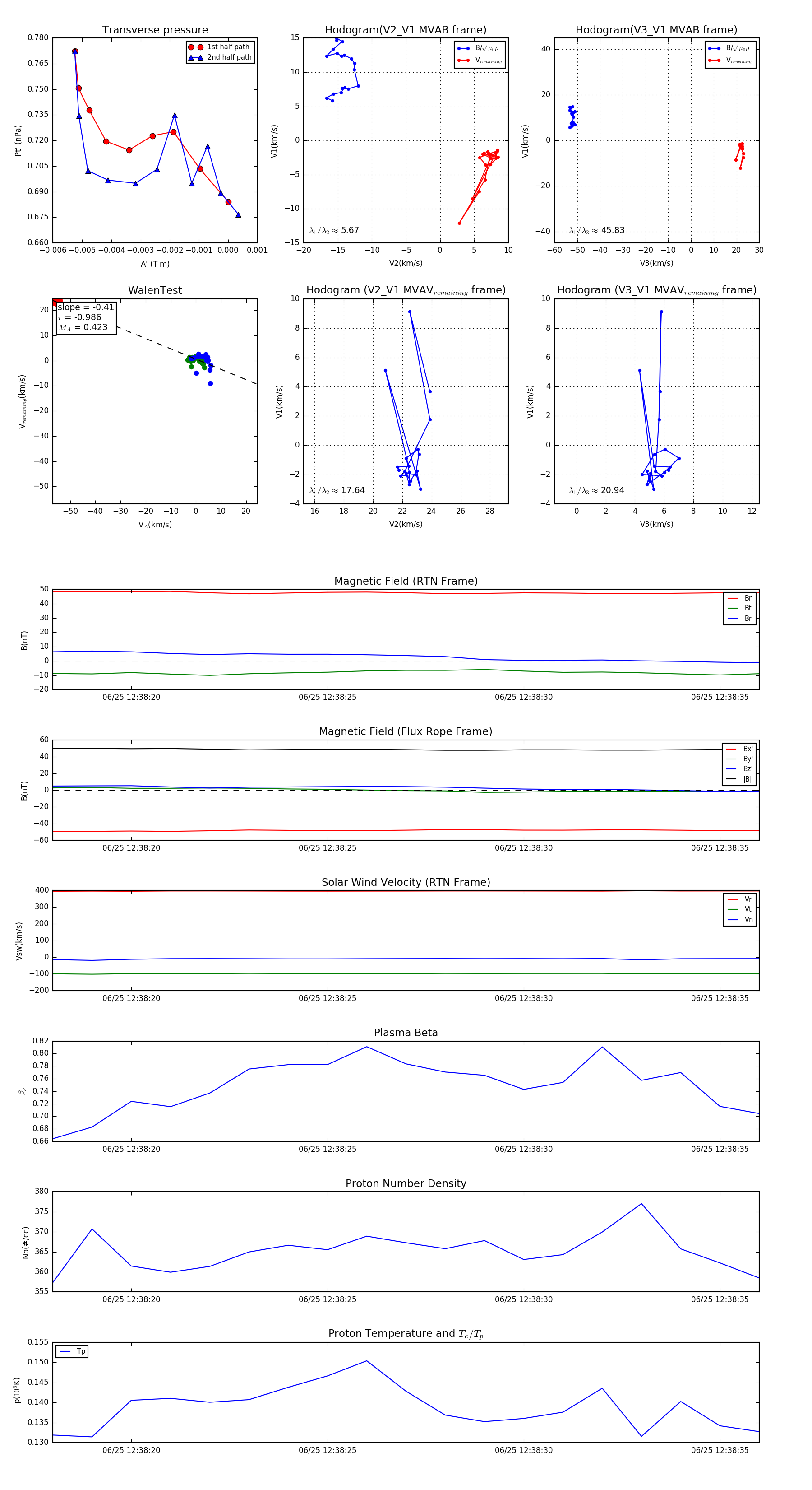
Flux Rope in 2024

Flux Rope Event 2024-06-25 12:38:18 ~ 2024-06-25 12:38:36 (19 seconds)


plot