HOME   LIST
‹–   –›

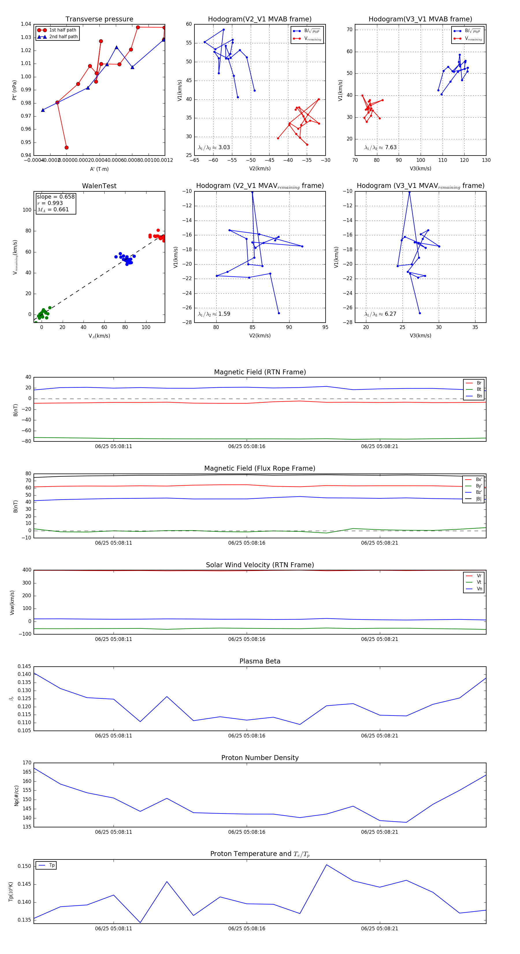
Flux Rope in 2024

Flux Rope Event 2024-06-25 05:08:08 ~ 2024-06-25 05:08:25 (18 seconds)


plot