HOME   LIST
‹–   –›

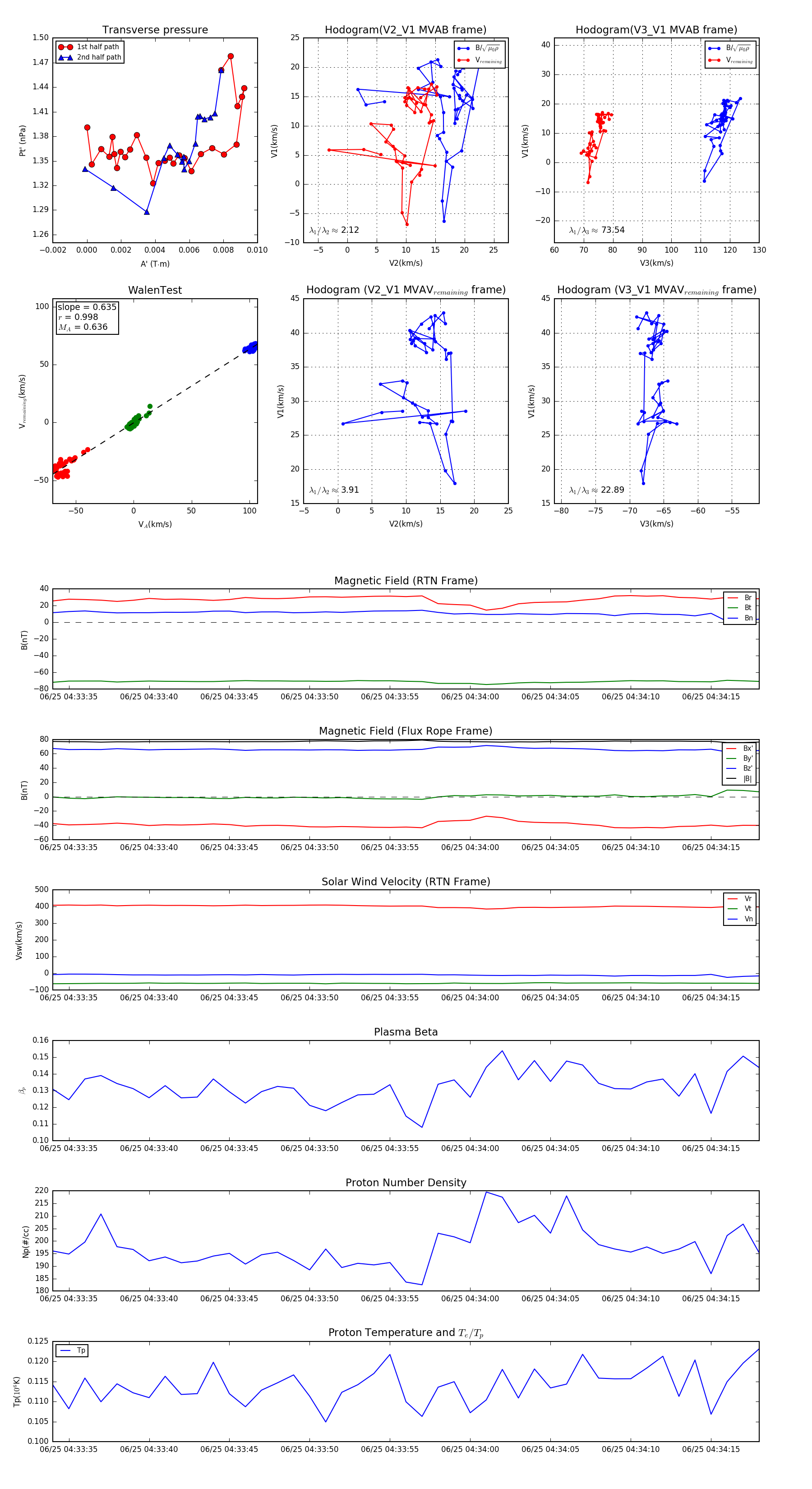
Flux Rope in 2024

Flux Rope Event 2024-06-25 04:33:34 ~ 2024-06-25 04:34:18 (45 seconds)


plot